



Abstract:Voice conversion (VC) systems are widely used for several applications, from speaker anonymisation to personalised speech synthesis. Supervised approaches learn a mapping between different speakers using parallel data, which is expensive to produce. Unsupervised approaches are typically trained to reconstruct the input signal, which is composed of the content and the speaker information. Disentangling these components is a challenge and often leads to speaker leakage or prosodic information removal. In this paper, we explore voice conversion by leveraging the potential of self-supervised learning (SSL). A combination of the latent representations of SSL models, concatenated with speaker embeddings, is fed to a vocoder which is trained to reconstruct the input. Zero-shot voice conversion results show that this approach allows to keep the prosody and content of the source speaker while matching the speaker similarity of a VC system based on phonetic posteriorgrams (PPGs).




Abstract:We introduce a text-to-speech (TTS) model called BASE TTS, which stands for $\textbf{B}$ig $\textbf{A}$daptive $\textbf{S}$treamable TTS with $\textbf{E}$mergent abilities. BASE TTS is the largest TTS model to-date, trained on 100K hours of public domain speech data, achieving a new state-of-the-art in speech naturalness. It deploys a 1-billion-parameter autoregressive Transformer that converts raw texts into discrete codes ("speechcodes") followed by a convolution-based decoder which converts these speechcodes into waveforms in an incremental, streamable manner. Further, our speechcodes are built using a novel speech tokenization technique that features speaker ID disentanglement and compression with byte-pair encoding. Echoing the widely-reported "emergent abilities" of large language models when trained on increasing volume of data, we show that BASE TTS variants built with 10K+ hours and 500M+ parameters begin to demonstrate natural prosody on textually complex sentences. We design and share a specialized dataset to measure these emergent abilities for text-to-speech. We showcase state-of-the-art naturalness of BASE TTS by evaluating against baselines that include publicly available large-scale text-to-speech systems: YourTTS, Bark and TortoiseTTS. Audio samples generated by the model can be heard at https://amazon-ltts-paper.com/.



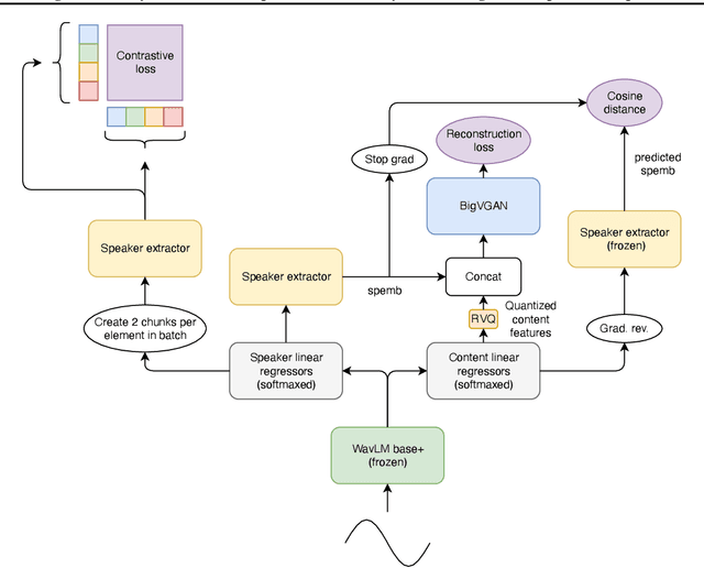
Abstract:Large Language Models (LLMs) are one of the most promising technologies for the next era of speech generation systems, due to their scalability and in-context learning capabilities. Nevertheless, they suffer from multiple stability issues at inference time, such as hallucinations, content skipping or speech repetitions. In this work, we introduce a new self-supervised Voice Conversion (VC) architecture which can be used to learn to encode transitory features, such as content, separately from stationary ones, such as speaker ID or recording conditions, creating speaker-disentangled representations. Using speaker-disentangled codes to train LLMs for text-to-speech (TTS) allows the LLM to generate the content and the style of the speech only from the text, similarly to humans, while the speaker identity is provided by the decoder of the VC model. Results show that LLMs trained over speaker-disentangled self-supervised representations provide an improvement of 4.7pp in speaker similarity over SOTA entangled representations, and a word error rate (WER) 5.4pp lower. Furthermore, they achieve higher naturalness than human recordings of the LibriTTS test-other dataset. Finally, we show that using explicit reference embedding negatively impacts intelligibility (stability), with WER increasing by 14pp compared to the model that only uses text to infer the style.