



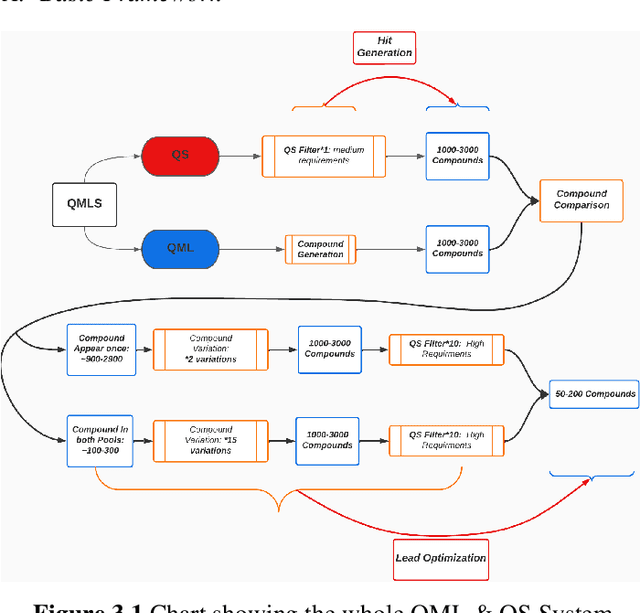
The Research & Development (R&D) phase of drug development is a lengthy and costly process. To revolutionize this process, we introduce our new concept QMLS to shorten the whole R&D phase to three to six months and decrease the cost to merely fifty to eighty thousand USD. For Hit Generation, Machine Learning Molecule Generation (MLMG) generates possible hits according to the molecular structure of the target protein while the Quantum Simulation (QS) filters molecules from the primary essay based on the reaction and binding effectiveness with the target protein. Then, For Lead Optimization, the resultant molecules generated and filtered from MLMG and QS are compared, and molecules that appear as a result of both processes will be made into dozens of molecular variations through Machine Learning Molecule Variation (MLMV), while others will only be made into a few variations. Lastly, all optimized molecules would undergo multiple rounds of QS filtering with a high standard for reaction effectiveness and safety, creating a few dozen pre-clinical-trail-ready drugs. This paper is based on our first paper, where we pitched the concept of machine learning combined with quantum simulations. In this paper we will go over the detailed design and framework of QMLS, including MLMG, MLMV, and QS.