



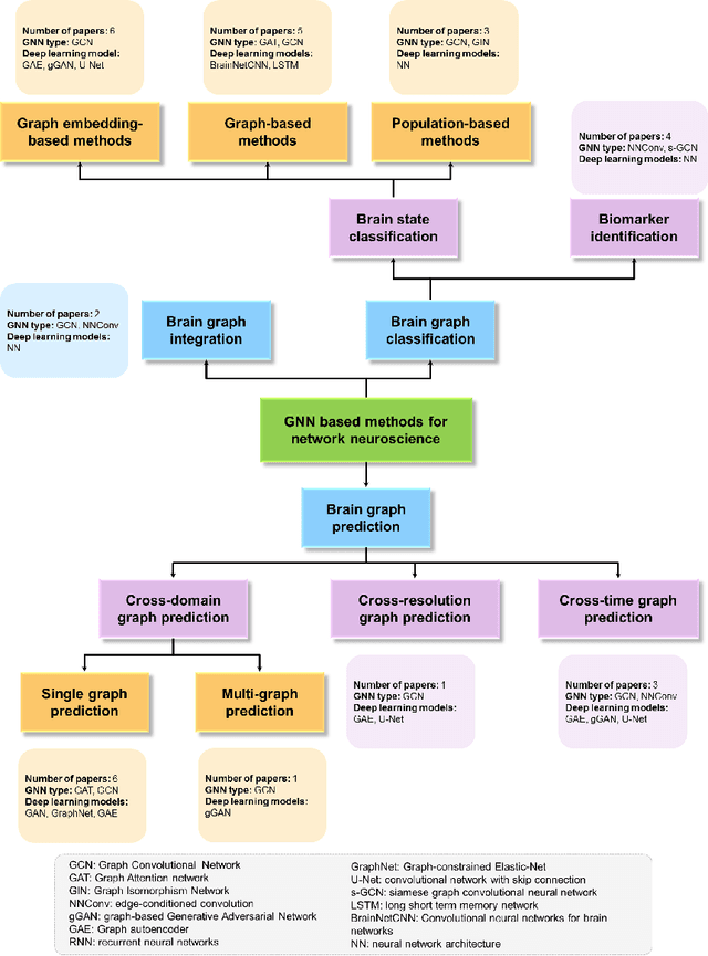
Noninvasive medical neuroimaging has yielded many discoveries about the brain connectivity. Several substantial techniques mapping morphological, structural and functional brain connectivities were developed to create a comprehensive road map of neuronal activities in the human brain -namely brain graph. Relying on its non-Euclidean data type, graph neural network (GNN) provides a clever way of learning the deep graph structure and it is rapidly becoming the state-of-the-art leading to enhanced performance in various network neuroscience tasks. Here we review current GNN-based methods, highlighting the ways that they have been used in several applications related to brain graphs such as missing brain graph synthesis and disease classification. We conclude by charting a path toward a better application of GNN models in network neuroscience field for neurological disorder diagnosis and population graph integration. The list of papers cited in our work is available at https://github.com/basiralab/GNNs-in-Network-Neuroscience.