



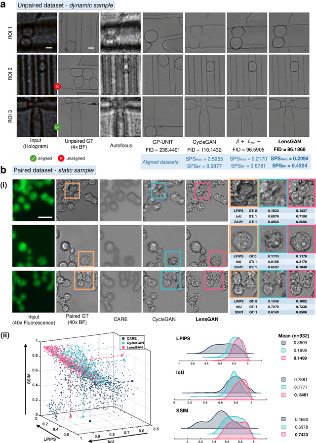
Advancements in high-throughput biomedical applications necessitate real-time, large field-of-view (FOV) imaging capabilities. Conventional lens-free imaging (LFI) systems, while addressing the limitations of physical lenses, have been constrained by dynamic, hard-to-model optical fields, resulting in a limited one-shot FOV of approximately 20 $mm^2$. This restriction has been a major bottleneck in applications like live-cell imaging and automation of microfluidic systems for biomedical research. Here, we present a deep-learning(DL)-based imaging framework - GenLFI - leveraging generative artificial intelligence (AI) for holographic image reconstruction. We demonstrate that GenLFI can achieve a real-time FOV over 550 $mm^2$, surpassing the current LFI system by more than 20-fold, and even larger than the world's largest confocal microscope by 1.76 times. The resolution is at the sub-pixel level of 5.52 $\mu m$, without the need for a shifting light source. The unsupervised learning-based reconstruction does not require optical field modeling, making imaging dynamic 3D samples (e.g., droplet-based microfluidics and 3D cell models) in complex optical fields possible. This GenLFI framework unlocks the potential of LFI systems, offering a robust tool to tackle new frontiers in high-throughput biomedical applications such as drug discovery.