



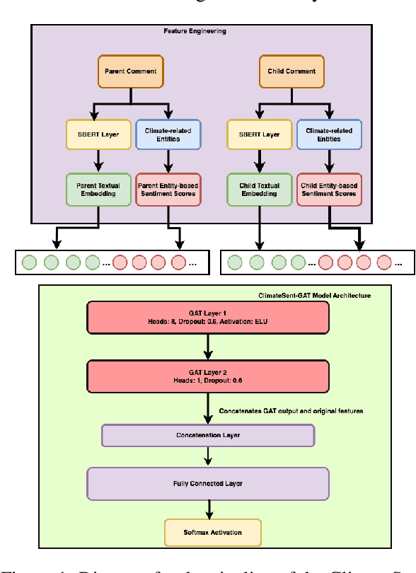
This work introduces the ClimateSent-GAT Model, an innovative method that integrates Graph Attention Networks (GATs) with techniques from natural language processing to accurately identify and predict disagreements within Reddit comment-reply pairs. Our model classifies disagreements into three categories: agree, disagree, and neutral. Leveraging the inherent graph structure of Reddit comment-reply pairs, the model significantly outperforms existing benchmarks by capturing complex interaction patterns and sentiment dynamics. This research advances graph-based NLP methodologies and provides actionable insights for policymakers and educators in climate science communication.