



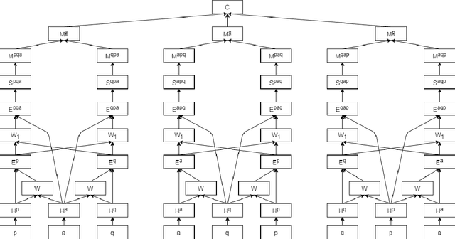
The task of multiple choice question answering (MCQA) refers to identifying a suitable answer from multiple candidates, by estimating the matching score among the triple of the passage, question and answer. Despite the general research interest in this regard, existing methods decouple the process into several pair-wise or dual matching steps, that limited the ability of assessing cases with multiple evidence sentences. To alleviate this issue, this paper introduces a novel Context-guided Triple Matching algorithm, which is achieved by integrating a Triple Matching (TM) module and a Contrastive Regularization (CR). The former is designed to enumerate one component from the triple as the background context, and estimate its semantic matching with the other two. Additionally, the contrastive term is further proposed to capture the dissimilarity between the correct answer and distractive ones. We validate the proposed algorithm on several benchmarking MCQA datasets, which exhibits competitive performances against state-of-the-arts.