



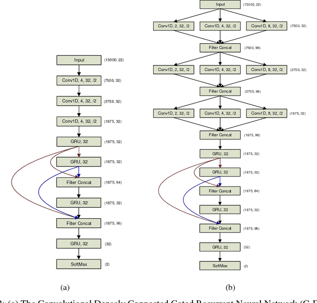
Brain-related disorders such as epilepsy can be diagnosed by analyzing electroencephalograms (EEG). However, manual analysis of EEG data requires highly trained clinicians, and is a procedure that is known to have relatively low inter-rater agreement (IRA). Moreover, the volume of the data and the rate at which new data becomes available make manual interpretation a time-consuming, resource-hungry, and expensive process. In contrast, automated analysis of EEG data offers the potential to improve the quality of patient care by shortening the time to diagnosis and reducing manual error. In this paper, we focus on one of the first steps in interpreting an EEG session - identifying whether the brain activity is abnormal or normal. To solve this task, we propose a novel recurrent neural network (RNN) architecture termed ChronoNet which is inspired by recent developments from the field of image classification and designed to work efficiently with EEG data. ChronoNet is formed by stacking multiple 1D convolution layers followed by deep gated recurrent unit (GRU) layers where each 1D convolution layer uses multiple filters of exponentially varying lengths and the stacked GRU layers are densely connected in a feed-forward manner. We used the recently released TUH Abnormal EEG Corpus dataset for evaluating the performance of ChronoNet. Unlike previous studies using this dataset, ChronoNet directly takes time-series EEG as input and learns meaningful representations of brain activity patterns. ChronoNet outperforms the previously reported best results by 7.79% thereby setting a new benchmark for this dataset. Furthermore, we demonstrate the domain-independent nature of ChronoNet by successfully applying it to classify speech commands.