



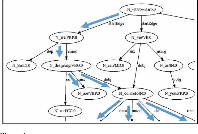
Automatic summarization techniques on meeting conversations developed so far have been primarily extractive, resulting in poor summaries. To improve this, we propose an approach to generate abstractive summaries by fusing important content from several utterances. Any meeting is generally comprised of several discussion topic segments. For each topic segment within a meeting conversation, we aim to generate a one sentence summary from the most important utterances using an integer linear programming-based sentence fusion approach. Experimental results show that our method can generate more informative summaries than the baselines.