


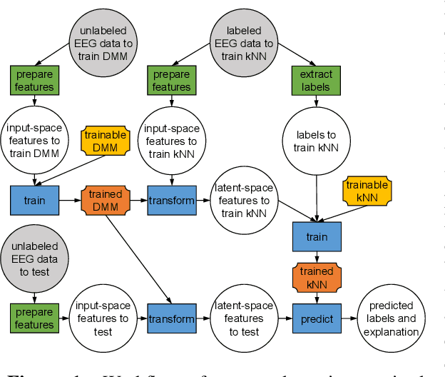
Systems that can automatically analyze EEG signals can aid neurologists by reducing heavy workload and delays. However, such systems need to be first trained using a labeled dataset. While large corpuses of EEG data exist, a fraction of them are labeled. Hand-labeling data increases workload for the very neurologists we try to aid. This paper proposes a semi-supervised learning algorithm that can not only extract meaningful information from large unlabeled EEG datasets but also perform task-specific learning on labeled datasets as small as 5 examples.