



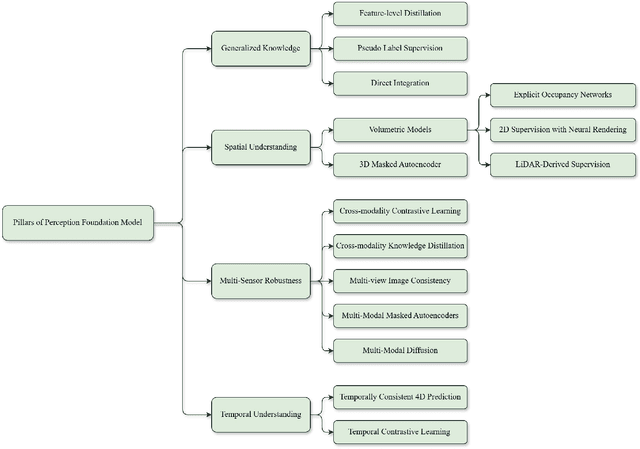
Abstract:Foundation models are revolutionizing autonomous driving perception, transitioning the field from narrow, task-specific deep learning models to versatile, general-purpose architectures trained on vast, diverse datasets. This survey examines how these models address critical challenges in autonomous perception, including limitations in generalization, scalability, and robustness to distributional shifts. The survey introduces a novel taxonomy structured around four essential capabilities for robust performance in dynamic driving environments: generalized knowledge, spatial understanding, multi-sensor robustness, and temporal reasoning. For each capability, the survey elucidates its significance and comprehensively reviews cutting-edge approaches. Diverging from traditional method-centric surveys, our unique framework prioritizes conceptual design principles, providing a capability-driven guide for model development and clearer insights into foundational aspects. We conclude by discussing key challenges, particularly those associated with the integration of these capabilities into real-time, scalable systems, and broader deployment challenges related to computational demands and ensuring model reliability against issues like hallucinations and out-of-distribution failures. The survey also outlines crucial future research directions to enable the safe and effective deployment of foundation models in autonomous driving systems.




Abstract:The success of data mixing augmentations in image classification tasks has been well-received. However, these techniques cannot be readily applied to object detection due to challenges such as spatial misalignment, foreground/background distinction, and plurality of instances. To tackle these issues, we first introduce a novel conceptual framework called Supervision Interpolation, which offers a fresh perspective on interpolation-based augmentations by relaxing and generalizing Mixup. Building on this framework, we propose LossMix, a simple yet versatile and effective regularization that enhances the performance and robustness of object detectors and more. Our key insight is that we can effectively regularize the training on mixed data by interpolating their loss errors instead of ground truth labels. Empirical results on the PASCAL VOC and MS COCO datasets demonstrate that LossMix consistently outperforms currently popular mixing strategies. Furthermore, we design a two-stage domain mixing method that leverages LossMix to surpass Adaptive Teacher (CVPR 2022) and set a new state of the art for unsupervised domain adaptation.




Abstract:Prediction of the electronic structure of functional materials is essential for the engineering of new devices. Conventional electronic structure prediction methods based on density functional theory (DFT) suffer from not only high computational cost, but also limited accuracy arising from the approximations of the exchange-correlation functional. Surrogate methods based on machine learning have garnered much attention as a viable alternative to bypass these limitations, especially in the prediction of solid-state band gaps, which motivated this research study. Herein, we construct a random forest regression model for band gaps of double perovskite materials, using a dataset of 1306 band gaps computed with the GLLBSC (Gritsenko, van Leeuwen, van Lenthe, and Baerends solid correlation) functional. Among the 20 physical features employed, we find that the bulk modulus, superconductivity temperature, and cation electronegativity exhibit the highest importance scores, consistent with the physics of the underlying electronic structure. Using the top 10 features, a model accuracy of 85.6% with a root mean square error of 0.64 eV is obtained, comparable to previous studies. Our results are significant in the sense that they attest to the potential of machine learning regressions for the rapid screening of promising candidate functional materials.




Abstract:In this work, we propose a novel and scalable solution to address the challenges of developing efficient dense predictions on edge platforms. Our first key insight is that MultiTask Learning (MTL) and hardware-aware Neural Architecture Search (NAS) can work in synergy to greatly benefit on-device Dense Predictions (DP). Empirical results reveal that the joint learning of the two paradigms is surprisingly effective at improving DP accuracy, achieving superior performance over both the transfer learning of single-task NAS and prior state-of-the-art approaches in MTL, all with just 1/10th of the computation. To the best of our knowledge, our framework, named EDNAS, is the first to successfully leverage the synergistic relationship of NAS and MTL for DP. Our second key insight is that the standard depth training for multi-task DP can cause significant instability and noise to MTL evaluation. Instead, we propose JAReD, an improved, easy-to-adopt Joint Absolute-Relative Depth loss, that reduces up to 88% of the undesired noise while simultaneously boosting accuracy. We conduct extensive evaluations on standard datasets, benchmark against strong baselines and state-of-the-art approaches, as well as provide an analysis of the discovered optimal architectures.