



Abstract:We propose a novel algorithm that extends the methods of ball smoothing and Gaussian smoothing for noisy derivative-free optimization by accounting for the heterogeneous curvature of the objective function. The algorithm dynamically adapts the shape of the smoothing kernel to approximate the Hessian of the objective function around a local optimum. This approach significantly reduces the error in estimating the gradient from noisy evaluations through sampling. We demonstrate the efficacy of our method through numerical experiments on artificial problems. Additionally, we show improved performance when tuning NP-hard combinatorial optimization solvers compared to existing state-of-the-art heuristic derivative-free and Bayesian optimization methods.




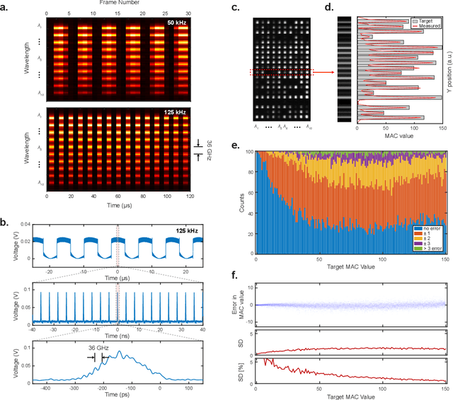
Abstract:The rapid advancements in machine learning across numerous industries have amplified the demand for extensive matrix-vector multiplication operations, thereby challenging the capacities of traditional von Neumann computing architectures. To address this, researchers are currently exploring alternatives such as in-memory computing systems to develop faster and more energy-efficient hardware. In particular, there is renewed interest in computing systems based on optics, which could potentially handle matrix-vector multiplication in a more energy-efficient way. Despite promising initial results, developing a highly parallel, programmable, and scalable optical computing system capable of rivaling electronic computing hardware still remains elusive. In this context, we propose a hyperspectral in-memory computing architecture that integrates space multiplexing with frequency multiplexing of optical frequency combs and uses spatial light modulators as a programmable optical memory, thereby boosting the computational throughput and the energy efficiency. We have experimentally demonstrated multiply-accumulate operations with higher than 4-bit precision in both matrix-vector and matrix-matrix multiplications, which suggests the system's potential for a wide variety of deep learning and optimization tasks. This system exhibits extraordinary modularity, scalability, and programmability, effectively transcending the traditional limitations of optics-based computing architectures. Our approach demonstrates the potential to scale beyond peta operations per second, marking a significant step towards achieving high-throughput energy-efficient optical computing.