



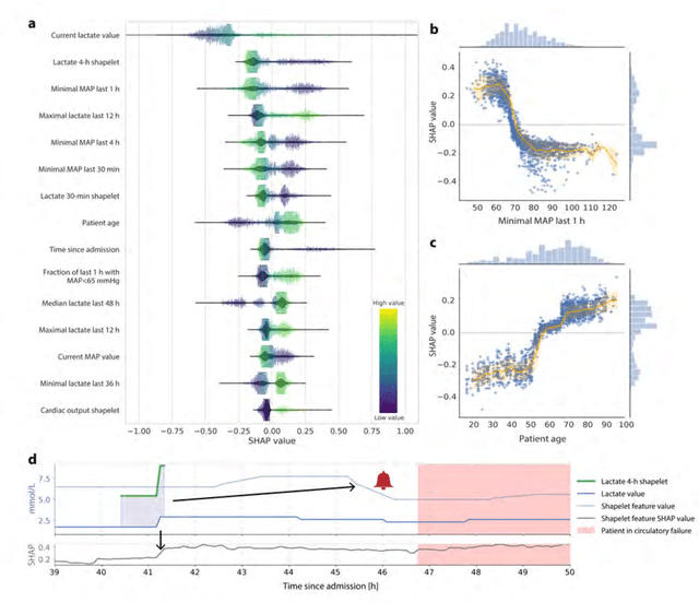
Abstract:Intensive care clinicians are presented with large quantities of patient information and measurements from a multitude of monitoring systems. The limited ability of humans to process such complex information hinders physicians to readily recognize and act on early signs of patient deterioration. We used machine learning to develop an early warning system for circulatory failure based on a high-resolution ICU database with 240 patient years of data. This automatic system predicts 90.0% of circulatory failure events (prevalence 3.1%), with 81.8% identified more than two hours in advance, resulting in an area under the receiver operating characteristic curve of 94.0% and area under the precision-recall curve of 63.0%. The model was externally validated in a large independent patient cohort.




Abstract:While many approaches to make neural networks more fathomable have been proposed, they are restricted to interrogating the network with input data. Measures for characterizing and monitoring structural properties, however, have not been developed. In this work, we propose neural persistence, a complexity measure for neural network architectures based on topological data analysis on weighted stratified graphs. To demonstrate the usefulness of our approach, we show that neural persistence reflects best practices developed in the deep learning community such as dropout and batch normalization. Moreover, we derive a neural persistence-based stopping criterion that shortens the training process while achieving comparable accuracies as early stopping based on validation loss.