Abstract:Federated Learning struggles under temporal concept drift where client data distributions shift over time. We demonstrate that standard FedAvg suffers catastrophic forgetting under seasonal drift on Fashion-MNIST, with accuracy dropping from 74% to 28%. We propose client-side experience replay, where each client maintains a small buffer of past samples mixed with current data during local training. This simple approach requires no changes to server aggregation. Experiments show that a 50-sample-per-class buffer restores performance to 78-82%, effectively preventing forgetting. Our ablation study reveals a clear memory-accuracy trade-off as buffer size increases.




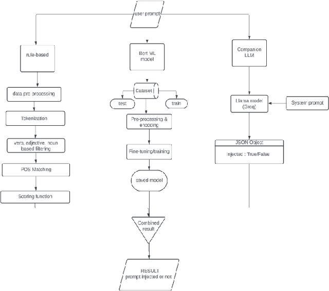
Abstract:The advent of Large Language Models LLMs marks a milestone in Artificial Intelligence, altering how machines comprehend and generate human language. However, LLMs are vulnerable to malicious prompt injection attacks, where crafted inputs manipulate the models behavior in unintended ways, compromising system integrity and causing incorrect outcomes. Conventional detection methods rely on static, rule-based approaches, which often fail against sophisticated threats like abnormal token sequences and alias substitutions, leading to limited adaptability and higher rates of false positives and false negatives.This paper proposes a novel NLP based approach for prompt injection detection, emphasizing accuracy and optimization through a layered input screening process. In this framework, prompts are filtered through three distinct layers rule-based, ML classifier, and companion LLM before reaching the target model, thereby minimizing the risk of malicious interaction.Tests show the ML classifier achieves the highest accuracy among individual layers, yet the multi-layer framework enhances overall detection accuracy by reducing false negatives. Although this increases false positives, it minimizes the risk of overlooking genuine injected prompts, thus prioritizing security.This multi-layered detection approach highlights LLM vulnerabilities and provides a comprehensive framework for future research, promoting secure interactions between humans and AI systems.