Abstract:Multi-agent and multi-robot systems (MRS) often rely on direct communication for information sharing. This work explores an alternative approach inspired by eavesdropping mechanisms in nature that involves casual observation of agent interactions to enhance decentralized knowledge dissemination. We achieve this through a novel IKT-BT framework tailored for a behavior-based MRS, encapsulating knowledge and control actions in Behavior Trees (BT). We present two new BT-based modalities - eavesdrop-update (EU) and eavesdrop-buffer-update (EBU) - incorporating unique eavesdropping strategies and efficient episodic memory management suited for resource-limited swarm robots. We theoretically analyze the IKT-BT framework for an MRS and validate the performance of the proposed modalities through extensive experiments simulating a search and rescue mission. Our results reveal improvements in both global mission performance outcomes and agent-level knowledge dissemination with a reduced need for direct communication.




Abstract:Achieving knowledge sharing within an artificial swarm system could lead to significant development in autonomous multiagent and robotic systems research and realize collective intelligence. However, this is difficult to achieve since there is no generic framework to transfer skills between agents other than a query-response-based approach. Moreover, natural living systems have a "forgetfulness" property for everything they learn. Analyzing such ephemeral nature (temporal memory properties of new knowledge gained) in artificial systems has never been studied in the literature. We propose a behavior tree-based framework to realize a query-response mechanism for transferring skills encoded as the condition-action control sub-flow of that portion of the knowledge between agents to fill this gap. We simulate a multiagent group with different initial knowledge on a foraging mission. While performing basic operations, each robot queries other robots to respond to an unknown condition. The responding robot shares the control actions by sharing a portion of the behavior tree that addresses the queries. Specifically, we investigate the ephemeral nature of the new knowledge gained through such a framework, where the knowledge gained by the agent is either limited due to memory or is forgotten over time. Our investigations show that knowledge grows proportionally with the duration of remembrance, which is trivial. However, we found minimal impact on knowledge growth due to memory. We compare these cases against a baseline that involved full knowledge pre-coded on all agents. We found that knowledge-sharing strived to match the baseline condition by sharing and achieving knowledge growth as a collective system.




Abstract:Multi-Robot and Multi-Agent Systems demonstrate collective (swarm) intelligence through systematic and distributed integration of local behaviors in a group. Agents sharing knowledge about the mission and environment can enhance performance at individual and mission levels. However, this is difficult to achieve, partly due to the lack of a generic framework for transferring part of the known knowledge (behaviors) between agents. This paper presents a new knowledge representation framework and a transfer strategy called KT-BT: Knowledge Transfer through Behavior Trees. The KT-BT framework follows a query-response-update mechanism through an online Behavior Tree framework, where agents broadcast queries for unknown conditions and respond with appropriate knowledge using a condition-action-control sub-flow. We embed a novel grammar structure called stringBT that encodes knowledge, enabling behavior sharing. We theoretically investigate the properties of the KT-BT framework in achieving homogeneity of high knowledge across the entire group compared to a heterogeneous system without the capability of sharing their knowledge. We extensively verify our framework in a simulated multi-robot search and rescue problem. The results show successful knowledge transfers and improved group performance in various scenarios. We further study the effects of opportunities and communication range on group performance, knowledge spread, and functional heterogeneity in a group of agents, presenting interesting insights.




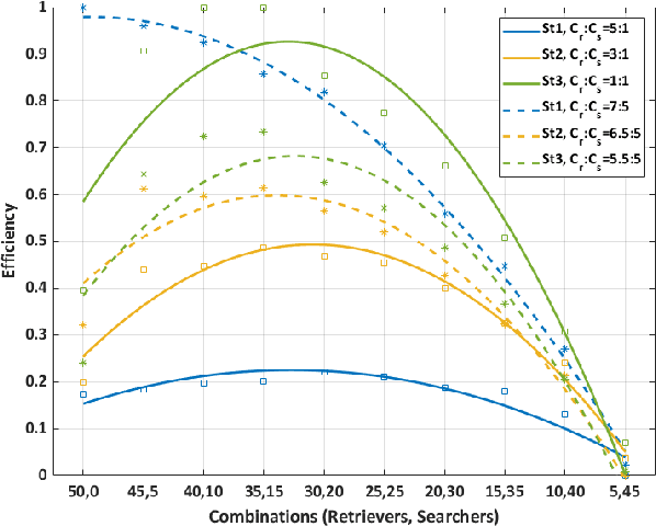
Abstract:Many species in nature demonstrate symbiotic relationships leading to emergent behaviors through cooperation, which are sometimes beyond the scope of the partnerships within the same species. These symbiotic relationships are classified as mutualism, commensalism, and parasitism based on the benefit levels involved. While these partnerships are ubiquitous in nature, it is imperative to understand the benefits of collective behaviors in designing heterogeneous multi-robot systems (HMRS). In this paper, we investigate the impact of heterogeneity on the performance of HMRS applied to a search and rescue problem. The groups consisting of searchers and rescuers, varied in the individual robot behaviors with multiple degrees of functionality overlap and group compositions, demonstrating various levels of heterogeneity. We propose a new technique to measure heterogeneity in the agents through the use of Behavior Trees and use it to obtain heterogeneity informatics from our Monte Carlo simulations. The results show a positive correlation between the group's heterogeneity measure and the rescue efficiency demonstrating benefits in most of the scenarios. However, we also see cases where heterogeneity may hamper the group's abilities pointing to the need for determining the optimal heterogeneity in group required to maximally benefit from HMRS in real-world applications.