Abstract:The accurate mapping of crop production is crucial for ensuring food security, effective resource management, and sustainable agricultural practices. One way to achieve this is by analyzing high-resolution satellite imagery. Deep Learning has been successful in analyzing images, including remote sensing imagery. However, capturing intricate crop patterns is challenging due to their complexity and variability. In this paper, we propose a novel Deep learning approach that integrates HRNet with Separable Convolutional layers to capture spatial patterns and Self-attention to capture temporal patterns of the data. The HRNet model acts as a backbone and extracts high-resolution features from crop images. Spatially separable convolution in the shallow layers of the HRNet model captures intricate crop patterns more effectively while reducing the computational cost. The multi-head attention mechanism captures long-term temporal dependencies from the encoded vector representation of the images. Finally, a CNN decoder generates a crop map from the aggregated representation. Adaboost is used on top of this to further improve accuracy. The proposed algorithm achieves a high classification accuracy of 97.5\% and IoU of 55.2\% in generating crop maps. We evaluate the performance of our pipeline on the Zuericrop dataset and demonstrate that our results outperform state-of-the-art models such as U-Net++, ResNet50, VGG19, InceptionV3, DenseNet, and EfficientNet. This research showcases the potential of Deep Learning for Earth Observation Systems.




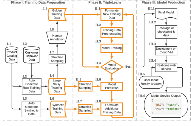
Abstract:Named entity recognition (NER) is a critical step in modern search query understanding. In the domain of eCommerce, identifying the key entities, such as brand and product type, can help a search engine retrieve relevant products and therefore offer an engaging shopping experience. Recent research shows promising results on shared benchmark NER tasks using deep learning methods, but there are still unique challenges in the industry regarding domain knowledge, training data, and model production. This paper demonstrates an end-to-end solution to address these challenges. The core of our solution is a novel model training framework "TripleLearn" which iteratively learns from three separate training datasets, instead of one training set as is traditionally done. Using this approach, the best model lifts the F1 score from 69.5 to 93.3 on the holdout test data. In our offline experiments, TripleLearn improved the model performance compared to traditional training approaches which use a single set of training data. Moreover, in the online A/B test, we see significant improvements in user engagement and revenue conversion. The model has been live on homedepot.com for more than 9 months, boosting search conversions and revenue. Beyond our application, this TripleLearn framework, as well as the end-to-end process, is model-independent and problem-independent, so it can be generalized to more industrial applications, especially to the eCommerce industry which has similar data foundations and problems.