Abstract:The popular use of histopathology images, such as hematoxylin and eosin (H&E), has proven to be useful in detecting tumors. However, moving such cancer cases forward for treatment requires accurate on the amount of the human epidermal growth factor receptor 2 (HER2) protein expression. Predicting both the lower and higher levels of HER2 can be challenging. Moreover, jointly analyzing H&E and immunohistochemistry (IHC) stained images for HER2 scoring is difficult. Although several deep learning methods have been investigated to address the challenge of HER2 scoring, they suffer from providing a pixel-level localization of HER2 status. In this study, we propose a single end-to-end pipeline using a system of vision transformers with HER2 status scoring on whole slide images of WSIs. The method includes patch-wise processing of H&E WSIs for tumor localization. A novel mapping function is proposed to correspondingly identify correlated IHC WSIs regions with malignant regions on H&E. A clinically inspired HER2 scoring mechanism is embedded in the pipeline and allows for automatic pixel-level annotation of 4-way HER2 scoring (0, 1+, 2+, and 3+). Also, the proposed method accurately returns HER2-negative and HER2-positive. Privately curated datasets were collaboratively extracted from 13 different cases of WSIs of H&E and IHC. A thorough experiment is conducted on the proposed method. Results obtained showed a good classification accuracy during tumor localization. Also, a classification accuracy of 0.94 and a specificity of 0.933 were returned for the prediction of HER2 status, scoring in the 4-way methods. The applicability of the proposed pipeline was investigated using WSIs patches as comparable to human pathologists. Findings from the study showed the usability of jointly evaluated H&E and IHC images on end-to-end ViTs-based models for HER2 scoring
Abstract:In this paper, a critical bibliometric analysis study is conducted, coupled with an extensive literature survey on recent developments and associated applications in machine learning research with a perspective on Africa. The presented bibliometric analysis study consists of 2761 machine learning-related documents, of which 98% were articles with at least 482 citations published in 903 journals during the past 30 years. Furthermore, the collated documents were retrieved from the Science Citation Index EXPANDED, comprising research publications from 54 African countries between 1993 and 2021. The bibliometric study shows the visualization of the current landscape and future trends in machine learning research and its application to facilitate future collaborative research and knowledge exchange among authors from different research institutions scattered across the African continent.




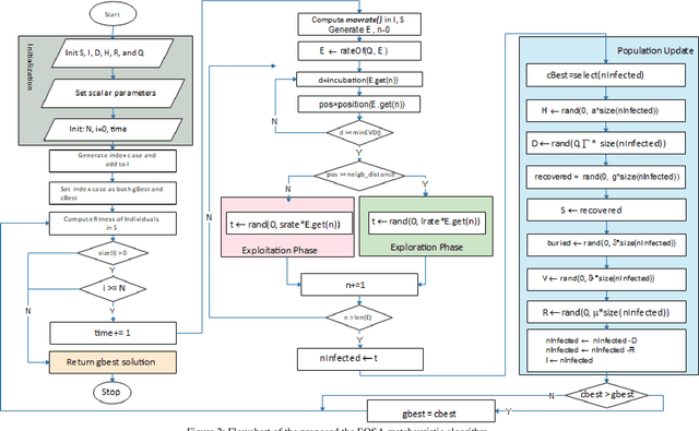
Abstract:The Ebola virus and the disease in effect tend to randomly move individuals in the population around susceptible, infected, quarantined, hospitalized, recovered, and dead sub-population. Motivated by the effectiveness in propagating the disease through the virus, a new bio-inspired and population-based optimization algorithm is proposed. This paper presents a novel metaheuristic algorithm named Ebola optimization algorithm (EOSA). To correctly achieve this, this study models the propagation mechanism of the Ebola virus disease, emphasising all consistent states of the propagation. The model was further represented using a mathematical model based on first-order differential equations. After that, the combined propagation and mathematical models were adapted for developing the new metaheuristic algorithm. To evaluate the proposed method's performance and capability compared with other optimization methods, the underlying propagation and mathematical models were first investigated to determine how they successfully simulate the EVD. Furthermore, two sets of benchmark functions consisting of forty-seven (47) classical and over thirty (30) constrained IEEE CEC-2017 benchmark functions are investigated numerically. The results indicate that the performance of the proposed algorithm is competitive with other state-of-the-art optimization methods based on scalability analysis, convergence analysis, and sensitivity analysis. Extensive simulation results indicate that the EOSA outperforms other state-of-the-art popular metaheuristic optimization algorithms such as the Particle Swarm Optimization Algorithm (PSO), Genetic Algorithm (GA), and Artificial Bee Colony Algorithm (ABC) on some shifted, high dimensional and large search range problems.