Abstract:Handwritten text recognition and optical character recognition solutions show excellent results with processing data of modern era, but efficiency drops with Latin documents of medieval times. This paper presents a deep learning method to extract text information from handwritten Latin-language documents of the 9th to 11th centuries. The approach takes into account the properties inherent in medieval documents. The paper provides a brief introduction to the field of historical document transcription, a first-sight analysis of the raw data, and the related works and studies. The paper presents the steps of dataset development for further training of the models. The explanatory data analysis of the processed data is provided as well. The paper explains the pipeline of deep learning models to extract text information from the document images, from detecting objects to word recognition using classification models and embedding word images. The paper reports the following results: recall, precision, F1 score, intersection over union, confusion matrix, and mean string distance. The plots of the metrics are also included. The implementation is published on the GitHub repository.
Abstract:This study presents a hybrid deep learning architecture that integrates LSTM, CNN, and an Attention mechanism to enhance the classification of web content based on text. Pretrained GloVe embeddings are used to represent words as dense vectors that preserve semantic similarity. The CNN layer extracts local n-gram patterns and lexical features, while the LSTM layer models long-range dependencies and sequential structure. The integrated Attention mechanism enables the model to focus selectively on the most informative parts of the input sequence. A 5-fold cross-validation setup was used to assess the robustness and generalizability of the proposed solution. Experimental results show that the hybrid LSTM-CNN-Attention model achieved outstanding performance, with an accuracy of 0.98, precision of 0.94, recall of 0.92, and F1-score of 0.93. These results surpass the performance of baseline models based solely on CNNs, LSTMs, or transformer-based classifiers such as BERT. The combination of neural network components enabled the model to effectively capture both fine-grained text structures and broader semantic context. Furthermore, the use of GloVe embeddings provided an efficient and effective representation of textual data, making the model suitable for integration into systems with real-time or near-real-time requirements. The proposed hybrid architecture demonstrates high effectiveness in text-based web content classification, particularly in tasks requiring both syntactic feature extraction and semantic interpretation. By combining presented mechanisms, the model addresses the limitations of individual architectures and achieves improved generalization. These findings support the broader use of hybrid deep learning approaches in NLP applications, especially where complex, unstructured textual data must be processed and classified with high reliability.




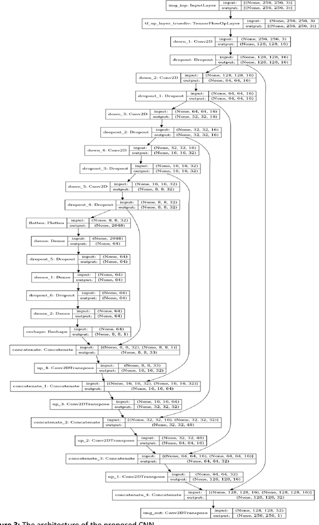
Abstract:Object recognition and detection are well-studied problems with a developed set of almost standard solutions. Identity documents recognition, classification, detection, and localization are the tasks required in a number of applications, particularly, in physical access control security systems at critical infrastructure premises. In this paper, we propose the new original architecture of a model based on an artificial convolutional neural network and semantic segmentation approach for the recognition and detection of identity documents in images. The challenge with the processing of such images is the limited computational performance and the limited amount of memory when such an application is running on industrial oneboard microcomputer hardware. The aim of this research is to prove the feasibility of the proposed technique and to obtain quality metrics. The methodology of the research is to evaluate the deep learning detection model trained on the mobile identity document video dataset. The dataset contains five hundred video clips for fifty different identity document types. The numerical results from simulations are used to evaluate the quality metrics. We present the results as accuracy versus threshold of the intersection over union value. The paper reports an accuracy above 0.75 for the intersection over union (IoU) threshold value of 0.8. Besides, we assessed the size of the model and proved the feasibility of running the model on an industrial one-board microcomputer or smartphone hardware.




Abstract:In this paper we proposed the use of JT65A radio communication protocol for data exchange in wide-area monitoring systems in electric power systems. We investigated the software demodulation of the multiple frequency shift keying weak signals transmitted with JT65A communication protocol using deep convolutional neural network. We presented the demodulation performance in form of symbol and bit error rates. We focused on the interference immunity of the protocol over an additive white Gaussian noise with average signal-to-noise ratios in the range from -30 dB to 0 dB, which was obtained for the first time. We proved that the interference immunity is about 1.5 dB less than the theoretical limit of non-coherent demodulation of orthogonal MFSK signals.
Abstract:In recent years, more and more attention has been paid to the use of artificial neural networks (ANN) for diagnostics of gas pumping units (GPU). Usually, ANN training is carried out on models of GPU workflows, and generated sets of diagnostic data are used to simulate defect conditions. At the same time, the results obtained do not allow assessing the real state of the GPU. It is proposed to use the values of the characteristics of the acoustic and vibration processes of the GPU as the input data of the ANN. A descriptive statistical analysis of real vibration and acoustic processes generated by the operation of the GPU type GTK-25-i (Nuovo Pignone, Italy) has been carried out. The formation of packets of diagnostic signs arriving at the input of the ANN has been carried out. The diagnostic features are the five maximum amplitude components of the acoustic and vibration signals, as well as the value of the standard deviation for each sample. Diagnostic signs are calculated directly in the input pipeline of ANN data in real time for three technical states of the GPU. Using the frameworks TensorFlow, Keras, NumPy, pandas, in the Python 3 programming language, an architecture was developed for a deep fully connected feedforward ANN, training on the error backpropagation algorithm. The results of training and testing of the developed ANN are presented. During testing, it was found that the signal classification precision for the "nominal" state of all 1475 signal samples is 1.0000, for the "current" state, precision equils 0.9853, and for the "defective" state, precision is 0.9091. The use of the developed ANN makes it possible to classify the technical states of the GPU with an accuracy sufficient for practical use, which will prevent the occurrence of GPU failures. ANN can be used to diagnose GPU of any type and power.
Abstract:In this paper we present the symbol and bit error rate performance of the weak signal digital communications system. We investigate orthogonal multiple frequency shift keying modulation scheme with supervised machine learning demodulation approach using simple dense end-to-end artificial neural network. We focus on the interference immunity over an additive white Gaussian noise with average signal-to-noise ratios from -20 dB to 0 dB.
Abstract:Purpose. To obtain the interference immunity of the data exchange by spread spectrum signals with variable entropy of the telemetric information data exchange with autonomous mobile robots. Methodology. The results have been obtained by the theoretical investigations and have been confirmed by the modeling experiments. Findings. The interference immunity in form of dependence of bit error probability on normalized signal/noise ratio of the data exchange by spread spectrum signals with variable entropy has been obtained.It has been proved that the interference immunity factor (needed normalized signal/noise ratio) is at least 2 dB better under condition of equal time complexity as compared with correlation processing methods of orthogonal signals. Originality. For the first time the interference immunity in form of dependence of bit error probability on normalized signal/noise ratio of the data exchange by spread spectrum signals with variable entropy has been obtained. Practical value. The obtained results prove the feasibility of using variable entropy spread spectrum signals data exchange method in the distributed telemetric information processing systems in specific circumstances.