



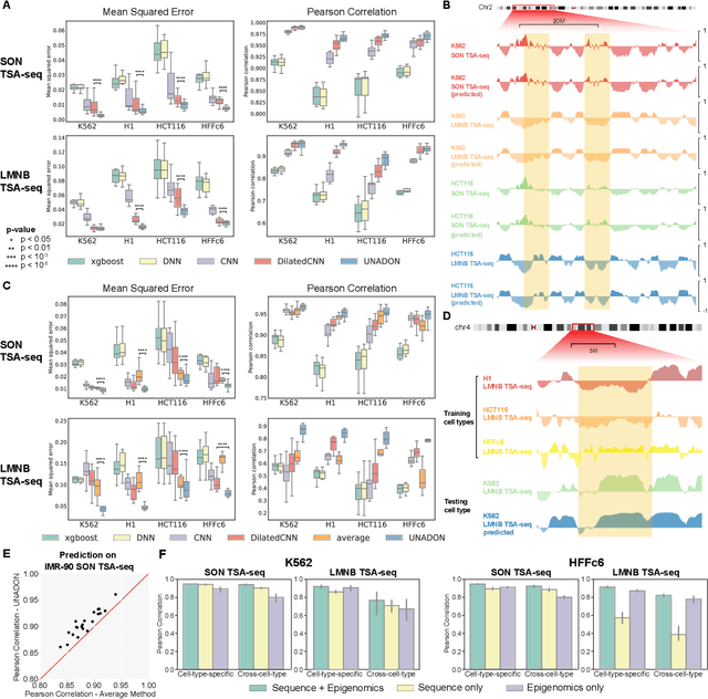
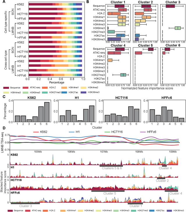
Abstract:The spatial positioning of chromosomes relative to functional nuclear bodies is intertwined with genome functions such as transcription. However, the sequence patterns and epigenomic features that collectively influence chromatin spatial positioning in a genome-wide manner are not well understood. Here, we develop a new transformer-based deep learning model called UNADON, which predicts the genome-wide cytological distance to a specific type of nuclear body, as measured by TSA-seq, using both sequence features and epigenomic signals. Evaluations of UNADON in four cell lines (K562, H1, HFFc6, HCT116) show high accuracy in predicting chromatin spatial positioning to nuclear bodies when trained on a single cell line. UNADON also performed well in an unseen cell type. Importantly, we reveal potential sequence and epigenomic factors that affect large-scale chromatin compartmentalization to nuclear bodies. Together, UNADON provides new insights into the principles between sequence features and large-scale chromatin spatial localization, which has important implications for understanding nuclear structure and function.