



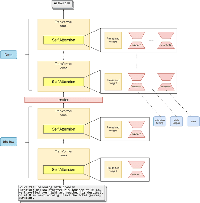
Abstract:Large Language Models (LLMs) encounter significant challenges in continual learning due to catastrophic forgetting, where new information overwrites previously acquired knowledge. This limitation leads to substantial environmental and economic waste. In this study, we introduce the PMoE, Progressive Mixture of Experts with Asymmetric Transformer, which aims to minimize forgetting by utilizing an asymmetric design with shallow layers dedicated to general knowledge and deep layers for new knowledge. PMoE incorporates progressively added experts in deep layers and a router that allocates new knowledge to the appropriate experts efficiently. The router, positioned adjacent to the deep layers, utilizes deep features aggregating consolidated information. This enables the router to perform efficiently, allocating new knowledge to the appropriate experts, which progressively increase in the deep layers. Extensive experiments on TRACE datasets and general language understanding datasets demonstrate that the proposed PMoE outperforms previous state-of-the-art approaches.
Abstract:Few-shot object detection, which focuses on detecting novel objects with few labels, is an emerging challenge in the community. Recent studies show that adapting a pre-trained model or modified loss function can improve performance. In this paper, we explore leveraging the power of Contrastive Language-Image Pre-training (CLIP) and hard negative classification loss in low data setting. Specifically, we propose Re-scoring using Image-language Similarity for Few-shot object detection (RISF) which extends Faster R-CNN by introducing Calibration Module using CLIP (CM-CLIP) and Background Negative Re-scale Loss (BNRL). The former adapts CLIP, which performs zero-shot classification, to re-score the classification scores of a detector using image-class similarities, the latter is modified classification loss considering the punishment for fake backgrounds as well as confusing categories on a generalized few-shot object detection dataset. Extensive experiments on MS-COCO and PASCAL VOC show that the proposed RISF substantially outperforms the state-of-the-art approaches. The code will be available.