



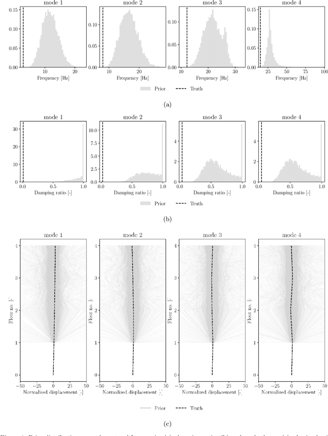
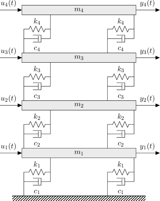
Abstract:In the field of operational modal analysis (OMA), obtained modal information is frequently used to assess the current state of aerospace, mechanical, offshore and civil structures. However, the stochasticity of operational systems and the lack of forcing information can lead to inconsistent results. Quantifying the uncertainty of the recovered modal parameters through OMA is therefore of significant value. In this article, a new perspective on Bayesian OMA is proposed: a Bayesian stochastic subspace identification (SSI) algorithm. Distinct from existing approaches to Bayesian OMA, a hierarchical probabilistic model is embedded at the core of covariance-driven SSI. Through substitution of canonical correlation analysis with a Bayesian equivalent, posterior distributions over the modal properties are obtained. Two inference schemes are presented for the proposed Bayesian formulation: Markov Chain Monte Carlo and variational Bayes. Two case studies are then explored. The first is benchmark study using data from a simulated, multi degree-of-freedom, linear system. Following application of Bayesian SSI, it is shown that the same posterior is targeted and recovered by both inference schemes, with good agreement between the posterior mean and the conventional SSI result. The second study applies the variational form to data obtained from an in-service structure: The Z24 bridge. The results of this study are presented at single model orders, and then using a stabilisation diagram. The recovered posterior uncertainty is presented and compared to the classic SSI result. It is observed that the posterior distributions with mean values coinciding with the natural frequencies exhibit lower variance than values situated away from the natural frequencies.




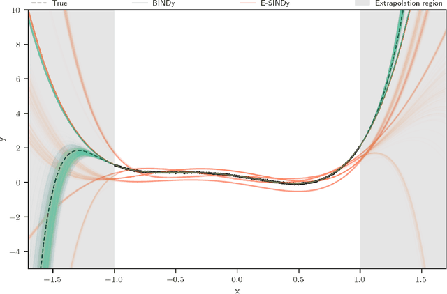
Abstract:Model parsimony is an important \emph{cognitive bias} in data-driven modelling that aids interpretability and helps to prevent over-fitting. Sparse identification of nonlinear dynamics (SINDy) methods are able to learn sparse representations of complex dynamics directly from data, given a basis of library functions. In this work, a novel Bayesian treatment of dictionary learning system identification, as an alternative to SINDy, is envisaged. The proposed method -- Bayesian identification of nonlinear dynamics (BINDy) -- is distinct from previous approaches in that it targets the full joint posterior distribution over both the terms in the library and their parameterisation in the model. This formulation confers the advantage that an arbitrary prior may be placed over the model structure to produce models that are sparse in the model space rather than in parameter space. Because this posterior is defined over parameter vectors that can change in dimension, the inference cannot be performed by standard techniques. Instead, a Gibbs sampler based on reversible-jump Markov-chain Monte-Carlo is proposed. BINDy is shown to compare favourably to ensemble SINDy in three benchmark case-studies. In particular, it is seen that the proposed method is better able to assign high probability to correct model terms.




Abstract:The use of measured vibration data from structures has a long history of enabling the development of methods for inference and monitoring. In particular, applications based on system identification and structural health monitoring have risen to prominence over recent decades and promise significant benefits when implemented in practice. However, significant challenges remain in the development of these methods. The introduction of realistic, full-scale datasets will be an important contribution to overcoming these challenges. This paper presents a new benchmark dataset capturing the dynamic response of a decommissioned BAE Systems Hawk T1A. The dataset reflects the behaviour of a complex structure with a history of service that can still be tested in controlled laboratory conditions, using a variety of known loading and damage simulation conditions. As such, it provides a key stepping stone between simple laboratory test structures and in-service structures. In this paper, the Hawk structure is described in detail, alongside a comprehensive summary of the experimental work undertaken. Following this, key descriptive highlights of the dataset are presented, before a discussion of the research challenges that the data present. Using the dataset, non-linearity in the structure is demonstrated, as well as the sensitivity of the structure to damage of different types. The dataset is highly applicable to many academic enquiries and additional analysis techniques which will enable further advancement of vibration-based engineering techniques.


Abstract:Nonlinear system identification remains an important open challenge across research and academia. Large numbers of novel approaches are seen published each year, each presenting improvements or extensions to existing methods. It is natural, therefore, to consider how one might choose between these competing models. Benchmark datasets provide one clear way to approach this question. However, to make meaningful inference based on benchmark performance it is important to understand how well a new method performs comparatively to results available with well-established methods. This paper presents a set of ten baseline techniques and their relative performances on five popular benchmarks. The aim of this contribution is to stimulate thought and discussion regarding objective comparison of identification methodologies.




Abstract:In engineering, accurately modeling nonlinear dynamic systems from data contaminated by noise is both essential and complex. Established Sequential Monte Carlo (SMC) methods, used for the Bayesian identification of these systems, facilitate the quantification of uncertainty in the parameter identification process. A significant challenge in this context is the numerical integration of continuous-time ordinary differential equations (ODEs), crucial for aligning theoretical models with discretely sampled data. This integration introduces additional numerical uncertainty, a factor that is often over looked. To address this issue, the field of probabilistic numerics combines numerical methods, such as numerical integration, with probabilistic modeling to offer a more comprehensive analysis of total uncertainty. By retaining the accuracy of classical deterministic methods, these probabilistic approaches offer a deeper understanding of the uncertainty inherent in the inference process. This paper demonstrates the application of a probabilistic numerical method for solving ODEs in the joint parameter-state identification of nonlinear dynamic systems. The presented approach efficiently identifies latent states and system parameters from noisy measurements. Simultaneously incorporating probabilistic solutions to the ODE in the identification challenge. The methodology's primary advantage lies in its capability to produce posterior distributions over system parameters, thereby representing the inherent uncertainties in both the data and the identification process.




Abstract:A great deal of research has been conducted in the consideration of meta-heuristic optimisation methods that are able to find global optima in settings that gradient based optimisers have traditionally struggled. Of these, so-called particle swarm optimisation (PSO) approaches have proven to be highly effective in a number of application areas. Given the maturity of the PSO field, it is likely that novel variants of the PSO algorithm stand to offer only marginal gains in terms of performance -- there is, after all, no free lunch. Instead of only chasing performance on suites of benchmark optimisation functions, it is argued herein that research effort is better placed in the pursuit of algorithms that also have other useful properties. In this work, a highly-general, interpretable variant of the PSO algorithm -- particle attractor algorithm (PAO) -- is proposed. Furthermore, the algorithm is designed such that the transition densities (describing the motions of the particles from one generation to the next) can be computed exactly in closed form for each step. Access to closed-form transition densities has important ramifications for the closely-related field of Sequential Monte Carlo (SMC). In order to demonstrate that the useful properties do not come at the cost of performance, PAO is compared to several other state-of-the art heuristic optimisation algorithms in a benchmark comparison study.