



Abstract:Graph neural networks (GNN) have shown significant capabilities in handling structured data, yet their application to dynamic, temporal data remains limited. This paper presents a new type of graph attention network, called TempoKGAT, which combines time-decaying weight and a selective neighbor aggregation mechanism on the spatial domain, which helps uncover latent patterns in the graph data. In this approach, a top-k neighbor selection based on the edge weights is introduced to represent the evolving features of the graph data. We evaluated the performance of our TempoKGAT on multiple datasets from the traffic, energy, and health sectors involving spatio-temporal data. We compared the performance of our approach to several state-of-the-art methods found in the literature on several open-source datasets. Our method shows superior accuracy on all datasets. These results indicate that TempoKGAT builds on existing methodologies to optimize prediction accuracy and provide new insights into model interpretation in temporal contexts.




Abstract:Accurately forecasting dynamic processes on graphs, such as traffic flow or disease spread, remains a challenge. While Graph Neural Networks (GNNs) excel at modeling and forecasting spatio-temporal data, they often lack the ability to directly incorporate underlying physical laws. This work presents TG-PhyNN, a novel Temporal Graph Physics-Informed Neural Network framework. TG-PhyNN leverages the power of GNNs for graph-based modeling while simultaneously incorporating physical constraints as a guiding principle during training. This is achieved through a two-step prediction strategy that enables the calculation of physical equation derivatives within the GNN architecture. Our findings demonstrate that TG-PhyNN significantly outperforms traditional forecasting models (e.g., GRU, LSTM, GAT) on real-world spatio-temporal datasets like PedalMe (traffic flow), COVID-19 spread, and Chickenpox outbreaks. These datasets are all governed by well-defined physical principles, which TG-PhyNN effectively exploits to offer more reliable and accurate forecasts in various domains where physical processes govern the dynamics of data. This paves the way for improved forecasting in areas like traffic flow prediction, disease outbreak prediction, and potentially other fields where physics plays a crucial role.




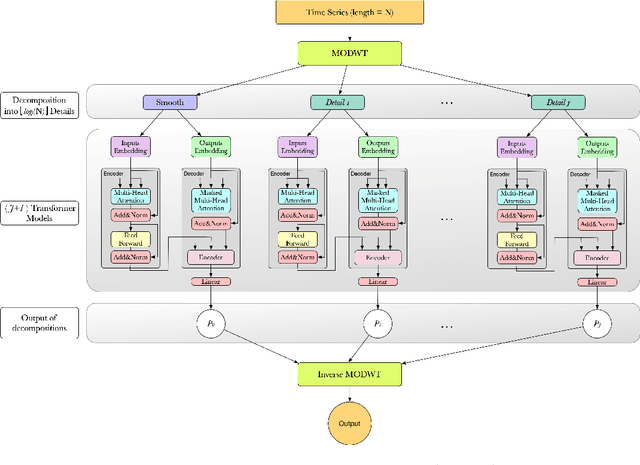
Abstract:Deep learning utilizing transformers has recently achieved a lot of success in many vital areas such as natural language processing, computer vision, anomaly detection, and recommendation systems, among many others. Among several merits of transformers, the ability to capture long-range temporal dependencies and interactions is desirable for time series forecasting, leading to its progress in various time series applications. In this paper, we build a transformer model for non-stationary time series. The problem is challenging yet crucially important. We present a novel framework for univariate time series representation learning based on the wavelet-based transformer encoder architecture and call it W-Transformer. The proposed W-Transformers utilize a maximal overlap discrete wavelet transformation (MODWT) to the time series data and build local transformers on the decomposed datasets to vividly capture the nonstationarity and long-range nonlinear dependencies in the time series. Evaluating our framework on several publicly available benchmark time series datasets from various domains and with diverse characteristics, we demonstrate that it performs, on average, significantly better than the baseline forecasters for short-term and long-term forecasting, even for datasets that consist of only a few hundred training samples.