



Abstract:Recent advancements in Audio-Video Large Language Models (AV-LLMs) have enhanced their capabilities in tasks like audio-visual question answering and multimodal dialog systems. Video and audio introduce an extended temporal dimension, resulting in a larger key-value (KV) cache compared to static image embedding. A naive optimization strategy is to selectively focus on and retain KV caches of audio or video based on task. However, in the experiment, we observed that the attention of AV-LLMs to various modalities in the high layers is not strictly dependent on the task. In higher layers, the attention of AV-LLMs shifts more towards the video modality. In addition, we also found that directly integrating temporal KV of audio and spatial-temporal KV of video may lead to information confusion and significant performance degradation of AV-LLMs. If audio and video are processed indiscriminately, it may also lead to excessive compression or reservation of a certain modality, thereby disrupting the alignment between modalities. To address these challenges, we propose AccKV, an Adaptive-Focusing and Cross-Calibration KV cache optimization framework designed specifically for efficient AV-LLMs inference. Our method is based on layer adaptive focusing technology, selectively focusing on key modalities according to the characteristics of different layers, and enhances the recognition of heavy hitter tokens through attention redistribution. In addition, we propose a Cross-Calibration technique that first integrates inefficient KV caches within the audio and video modalities, and then aligns low-priority modalities with high-priority modalities to selectively evict KV cache of low-priority modalities. The experimental results show that AccKV can significantly improve the computational efficiency of AV-LLMs while maintaining accuracy.




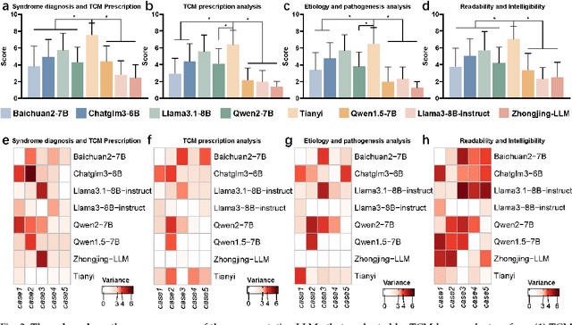
Abstract:Natural medicines, particularly Traditional Chinese Medicine (TCM), are gaining global recognition for their therapeutic potential in addressing human symptoms and diseases. TCM, with its systematic theories and extensive practical experience, provides abundant resources for healthcare. However, the effective application of TCM requires precise syndrome diagnosis, determination of treatment principles, and prescription formulation, which demand decades of clinical expertise. Despite advancements in TCM-based decision systems, machine learning, and deep learning research, limitations in data and single-objective constraints hinder their practical application. In recent years, large language models (LLMs) have demonstrated potential in complex tasks, but lack specialization in TCM and face significant challenges, such as too big model scale to deploy and issues with hallucination. To address these challenges, we introduce Tianyi with 7.6-billion-parameter LLM, a model scale proper and specifically designed for TCM, pre-trained and fine-tuned on diverse TCM corpora, including classical texts, expert treatises, clinical records, and knowledge graphs. Tianyi is designed to assimilate interconnected and systematic TCM knowledge through a progressive learning manner. Additionally, we establish TCMEval, a comprehensive evaluation benchmark, to assess LLMs in TCM examinations, clinical tasks, domain-specific question-answering, and real-world trials. The extensive evaluations demonstrate the significant potential of Tianyi as an AI assistant in TCM clinical practice and research, bridging the gap between TCM knowledge and practical application.
Abstract:To mitigate the susceptibility of neural networks to adversarial attacks, adversarial training has emerged as a prevalent and effective defense strategy. Intrinsically, this countermeasure incurs a trade-off, as it sacrifices the model's accuracy in processing normal samples. To reconcile the trade-off, we pioneer the incorporation of null-space projection into adversarial training and propose two innovative Null-space Projection based Adversarial Training(NPAT) algorithms tackling sample generation and gradient optimization, named Null-space Projected Data Augmentation (NPDA) and Null-space Projected Gradient Descent (NPGD), to search for an overarching optimal solutions, which enhance robustness with almost zero deterioration in generalization performance. Adversarial samples and perturbations are constrained within the null-space of the decision boundary utilizing a closed-form null-space projector, effectively mitigating threat of attack stemming from unreliable features. Subsequently, we conducted experiments on the CIFAR10 and SVHN datasets and reveal that our methodology can seamlessly combine with adversarial training methods and obtain comparable robustness while keeping generalization close to a high-accuracy model.