



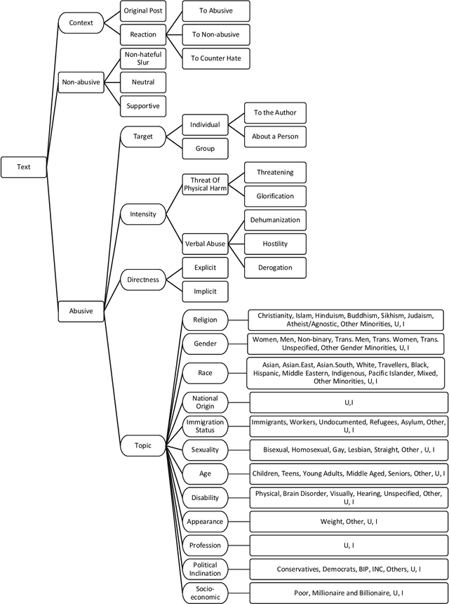
Abstract:The proliferation of abusive language in online communications has posed significant risks to the health and wellbeing of individuals and communities. The growing concern regarding online abuse and its consequences necessitates methods for identifying and mitigating harmful content and facilitating continuous monitoring, moderation, and early intervention. This paper presents a taxonomy for distinguishing key characteristics of abusive language within online text. Our approach uses a systematic method for taxonomy development, integrating classification systems of 18 existing multi-label datasets to capture key characteristics relevant to online abusive language classification. The resulting taxonomy is hierarchical and faceted, comprising 5 categories and 17 dimensions. It classifies various facets of online abuse, including context, target, intensity, directness, and theme of abuse. This shared understanding can lead to more cohesive efforts, facilitate knowledge exchange, and accelerate progress in the field of online abuse detection and mitigation among researchers, policy makers, online platform owners, and other stakeholders.




Abstract:An increasing number of studies use gender information to understand phenomena such as gender bias, inequity in access and participation, or the impact of the Covid pandemic response. Unfortunately, most datasets do not include self-reported gender information, making it necessary for researchers to infer gender from other information, such as names or names and country information. An important limitation of these tools is that they fail to appropriately capture the fact that gender exists on a non-binary scale, however, it remains important to evaluate and compare how well these tools perform in a variety of contexts. In this paper, we compare the performance of a generative Artificial Intelligence (AI) tool ChatGPT with three commercially available list-based and machine learning-based gender inference tools (Namsor, Gender-API, and genderize.io) on a unique dataset. Specifically, we use a large Olympic athlete dataset and report how variations in the input (e.g., first name and first and last name, with and without country information) impact the accuracy of their predictions. We report results for the full set, as well as for the subsets: medal versus non-medal winners, athletes from the largest English-speaking countries, and athletes from East Asia. On these sets, we find that Namsor is the best traditional commercially available tool. However, ChatGPT performs at least as well as Namsor and often outperforms it, especially for the female sample when country and/or last name information is available. All tools perform better on medalists versus non-medalists and on names from English-speaking countries. Although not designed for this purpose, ChatGPT may be a cost-effective tool for gender prediction. In the future, it might even be possible for ChatGPT or other large scale language models to better identify self-reported gender rather than report gender on a binary scale.