Abstract:We investigate the generalization capabilities of In-Context Operator Networks (ICONs), a new class of operator networks that build on the principles of in-context learning, for higher-order partial differential equations. We extend previous work by expanding the type and scope of differential equations handled by the foundation model. We demonstrate that while processing complex inputs requires some new computational methods, the underlying machine learning techniques are largely consistent with simpler cases. Our implementation shows that although point-wise accuracy degrades for higher-order problems like the heat equation, the model retains qualitative accuracy in capturing solution dynamics and overall behavior. This demonstrates the model's ability to extrapolate fundamental solution characteristics to problems outside its training regime.
Abstract:Neural tangent kernel (NTK) methods are computationally limited by the need to evaluate large Jacobians across many data points. Existing approaches reduce this cost primarily through projecting and sketching the Jacobian. We show that NTK computation can also be reduced by compressing the data dimension itself using NTK-tuned dataset distillation. We demonstrate that the neural tangent space spanned by the input data can be induced by dataset distillation, yielding a 20-100$\times$ reduction in required Jacobian calculations. We further show that per-class NTK matrices have low effective rank that is preserved by this reduction. Building on these insights, we propose the distilled neural tangent kernel (DNTK), which combines NTK-tuned dataset distillation with state-of-the-art projection methods to reduce up NTK computational complexity by up to five orders of magnitude while preserving kernel structure and predictive performance.
Abstract:Multimodal approaches have shown great promise for searching and navigating digital collections held by libraries, archives, and museums. In this paper, we introduce map-RAS: a retrieval-augmented search system for historic maps. In addition to introducing our framework, we detail our publicly-hosted demo for searching 101,233 map images held by the Library of Congress. With our system, users can multimodally query the map collection via ColPali, summarize search results using Llama 3.2, and upload their own collections to perform inter-collection search. We articulate potential use cases for archivists, curators, and end-users, as well as future work with our system in both machine learning and the digital humanities. Our demo can be viewed at: http://www.mapras.com.




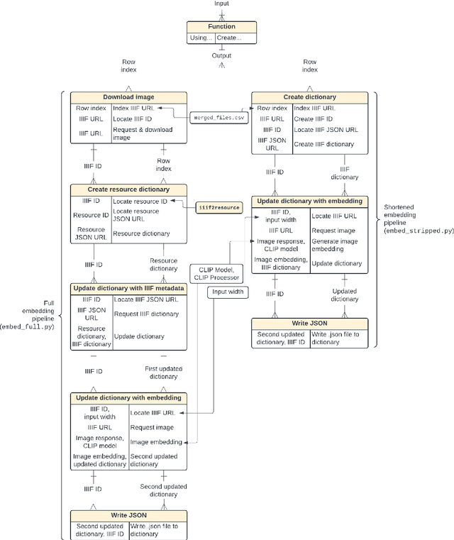
Abstract:Despite the prevalence and historical importance of maps in digital collections, current methods of navigating and exploring map collections are largely restricted to catalog records and structured metadata. In this paper, we explore the potential for interactively searching large-scale map collections using natural language inputs ("maps with sea monsters"), visual inputs (i.e., reverse image search), and multimodal inputs (an example map + "more grayscale"). As a case study, we adopt 562,842 images of maps publicly accessible via the Library of Congress's API. To accomplish this, we use the mulitmodal Contrastive Language-Image Pre-training (CLIP) machine learning model to generate embeddings for these maps, and we develop code to implement exploratory search capabilities with these input strategies. We present results for example searches created in consultation with staff in the Library of Congress's Geography and Map Division and describe the strengths, weaknesses, and possibilities for these search queries. Moreover, we introduce a fine-tuning dataset of 10,504 map-caption pairs, along with an architecture for fine-tuning a CLIP model on this dataset. To facilitate re-use, we provide all of our code in documented, interactive Jupyter notebooks and place all code into the public domain. Lastly, we discuss the opportunities and challenges for applying these approaches across both digitized and born-digital collections held by galleries, libraries, archives, and museums.