Abstract:Can Visual Question Answering (VQA) systems perform just as well when deployed in the real world? Or are they susceptible to realistic corruption effects e.g. image blur, which can be detrimental in sensitive applications, such as medical VQA? While linguistic or textual robustness has been thoroughly explored in the VQA literature, there has yet to be any significant work on the visual robustness of VQA models. We propose the first large-scale benchmark comprising 213,000 augmented images, challenging the visual robustness of multiple VQA models and assessing the strength of realistic visual corruptions. Additionally, we have designed several robustness evaluation metrics that can be aggregated into a unified metric and tailored to fit a variety of use cases. Our experiments reveal several insights into the relationships between model size, performance, and robustness with the visual corruptions. Our benchmark highlights the need for a balanced approach in model development that considers model performance without compromising the robustness.




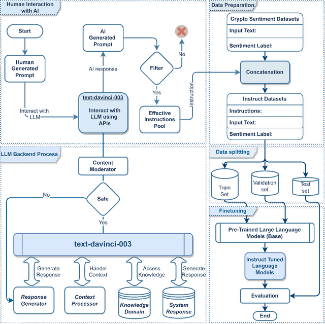
Abstract:Blockchain technology has revolutionized the financial landscape, with cryptocurrencies gaining widespread adoption for their decentralized and transparent nature. As the sentiment expressed on social media platforms can significantly influence cryptocurrency discussions and market movements, sentiment analysis has emerged as a crucial tool for understanding public opinion and predicting market trends. Motivated by the aim to enhance sentiment analysis accuracy in the cryptocurrency domain, this paper investigates fine-tuning techniques on large language models. This paper also investigates the efficacy of supervised fine-tuning and instruction-based fine-tuning on large language models for unseen tasks. Experimental results demonstrate a significant average zero-shot performance gain of 40% after fine-tuning, highlighting the potential of this technique in optimizing pre-trained language model efficiency. Additionally, the impact of instruction tuning on models of varying scales is examined, revealing that larger models benefit from instruction tuning, achieving the highest average accuracy score of 75.16%. In contrast, smaller-scale models may experience reduced generalization due to the complete utilization of model capacity. To gain deeper insight about how instruction works with these language models, this paper presents an experimental investigation into the response of an instruction-based model under different instruction tuning setups. The investigation demonstrates that the model achieves an average accuracy score of 72.38% for short and simple instructions. This performance significantly outperforms its accuracy under long and complex instructions by over 12%, thereby effectively highlighting the profound significance of instruction characteristics in maximizing model performance.