Abstract:We extend the formal framework of classifier models used in the legal domain. While the existing classifier framework characterises cases solely through the facts involved, legal reasoning fundamentally relies on both facts and rules, particularly the ratio decidendi. This paper presents an initial approach to incorporating sets of rules within a classifier. Our work is built on the work of Canavotto et al. (2023), which has developed the rule-based reason model of precedential constraint within a hierarchy of factors. We demonstrate how decisions for new cases can be inferred using this enriched rule-based classifier framework. Additionally, we provide an example of how the time element and the hierarchy of courts can be used in the new classifier framework.
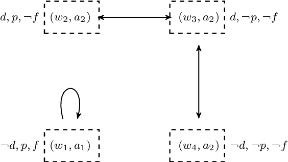
Abstract:Consistency of case bases is a way to avoid the problem of retrieving conflicting constraining precedents for new cases to be decided. However, in legal practice the consistency requirements for case bases may not be satisfied. As pointed out in (Broughton 2019), a model of precedential constraint should take into account the hierarchical structure of the specific legal system under consideration and the temporal dimension of cases. This article continues the research initiated in (Liu et al. 2022; Di Florio et al. 2023), which established a connection between Boolean classifiers and legal case-based reasoning. On this basis, we enrich the classifier models with an organisational structure that takes into account both the hierarchy of courts and which courts issue decisions that are binding/constraining on subsequent cases. We focus on common law systems. We also introduce a temporal relation between cases. Within this enriched framework, we can formalise the notions of overruled cases and cases decided per incuriam: such cases are not to be considered binding on later cases. Finally, we show under which condition principles based on the hierarchical structure and on the temporal dimension can provide an unambiguous decision-making process for new cases in the presence of conflicting binding precedents.
Abstract:Information pooling has been extensively formalised across various logical frameworks in distributed systems, characterized by diverse information-sharing patterns. These approaches generally adopt an intersection perspective, aggregating all possible information, regardless of whether it is known or unknown to the agents. In contrast, this work adopts a unique stance, emphasising that sharing knowledge means distributing what is known, rather than what remains uncertain. This paper introduces a dynamic logic for knowledge pooling or sharing and further discusses a potential framework for permissible knowledge pooling.




Abstract:We propose a new formalization of legal competences, and in particular for the Hohfeldian categories of power and immunity, through a deontic reinterpretation of dynamic epistemic logic. We argue that this logic explicitly captures the norm-changing character of legal competences while providing a sophisticated reduction of the latter to static normative positions. The logic is completely axiomatizable, and we apply it to a concrete case in German contract law to illustrate that it can capture the distinction between legal ability and legal permissibility.




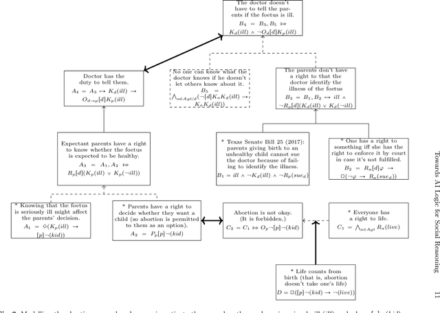
Abstract:Artificial Intelligence (AI) logic formalizes the reasoning of intelligent agents. In this paper, we discuss how an argumentation-based AI logic could be used also to formalize important aspects of social reasoning. Besides reasoning about the knowledge and actions of individual agents, social AI logic can reason also about social dependencies among agents using the rights, obligations and permissions of the agents. We discuss four aspects of social AI logic. First, we discuss how rights represent relations between the obligations and permissions of intelligent agents. Second, we discuss how to argue about the right-to-know, a central issue in the recent discussion of privacy and ethics. Third, we discuss how a wide variety of conflicts among intelligent agents can be identified and (sometimes) resolved by comparing formal arguments. Importantly, to cover a wide range of arguments occurring in daily life, also fallacious arguments can be represented and reasoned about. Fourth, we discuss how to argue about the freedom to act for intelligent agents. Examples from social, legal and ethical reasoning highlight the challenges in developing social AI logic. The discussion of the four challenges leads to a research program for argumentation-based social AI logic, contributing towards the future development of AI logic.