Abstract:Brain-computer interface (BCI) aims to decode motor intent from noninvasive neural signals to enable control of external devices, but practical deployment remains limited by noise and variability in motor imagery (MI)-based electroencephalogram (EEG) signals. This work investigates a hierarchical and meta-cognitive decoding framework for four-class MI classification. We introduce a multi-scale hierarchical signal processing module that reorganizes backbone features into temporal multi-scale representations, together with an introspective uncertainty estimation module that assigns per-cycle reliability scores and guides iterative refinement. We instantiate this framework on three standard EEG backbones (EEGNet, ShallowConvNet, and DeepConvNet) and evaluate four-class MI decoding using the BCI Competition IV-2a dataset under a subject-independent setting. Across all backbones, the proposed components improve average classification accuracy and reduce inter-subject variance compared to the corresponding baselines, indicating increased robustness to subject heterogeneity and noisy trials. These results suggest that combining hierarchical multi-scale processing with introspective confidence estimation can enhance the reliability of MI-based BCI systems.



Abstract:Brain-computer interface (BCI) research, while promising, has largely been confined to static and fixed environments, limiting real-world applicability. To move towards practical BCI, we introduce a real-time wireless imagined speech electroencephalogram (EEG) decoding system designed for flexibility and everyday use. Our framework focuses on practicality, demonstrating extensibility beyond wired EEG devices to portable, wireless hardware. A user identification module recognizes the operator and provides a personalized, user-specific service. To achieve seamless, real-time operation, we utilize the lab streaming layer to manage the continuous streaming of live EEG signals to the personalized decoder. This end-to-end pipeline enables a functional real-time application capable of classifying user commands from imagined speech EEG signals, achieving an overall 4-class accuracy of 62.00 % on a wired device and 46.67 % on a portable wireless headset. This paper demonstrates a significant step towards truly practical and accessible BCI technology, establishing a clear direction for future research in robust, practical, and personalized neural interfaces.



Abstract:In this paper, we propose a conceptual framework for personalized brain-computer interface (BCI) applications, which can offer an enhanced user experience by customizing services to individual preferences and needs, based on endogenous electroencephalography (EEG) paradigms including motor imagery (MI), speech imagery (SI), and visual imagery. The framework includes two essential components: user identification and intention classification, which enable personalized services by identifying individual users and recognizing their intended actions through EEG signals. We validate the feasibility of our framework using a private EEG dataset collected from eight subjects, employing the ShallowConvNet architecture to decode EEG features. The experimental results demonstrate that user identification achieved an average classification accuracy of 0.995, while intention classification achieved 0.47 accuracy across all paradigms, with MI demonstrating the best performance. These findings indicate that EEG signals can effectively support personalized BCI applications, offering robust identification and reliable intention decoding, especially for MI and SI.



Abstract:Polysomnography (PSG) is an indispensable diagnostic tool in sleep medicine, essential for identifying various sleep disorders. By capturing physiological signals, including EEG, EOG, EMG, and cardiorespiratory metrics, PSG presents a patient's sleep architecture. However, its dependency on complex equipment and expertise confines its use to specialized clinical settings. Addressing these limitations, our study aims to perform PSG by developing a system that requires only a single EEG measurement. We propose a novel system capable of reconstructing multi-signal PSG from a single-channel EEG based on a masked autoencoder. The masked autoencoder was trained and evaluated using the Sleep-EDF-20 dataset, with mean squared error as the metric for assessing the similarity between original and reconstructed signals. The model demonstrated proficiency in reconstructing multi-signal data. Our results present promise for the development of more accessible and long-term sleep monitoring systems. This suggests the expansion of PSG's applicability, enabling its use beyond the confines of clinics.



Abstract:Sleep is an essential behavior to prevent the decrement of cognitive, motor, and emotional performance and various diseases. However, it is not easy to fall asleep when people want to sleep. There are various sleep-disturbing factors such as the COVID-19 situation, noise from outside, and light during the night. We aim to develop a personalized sleep induction system based on mental states using electroencephalogram and auditory stimulation. Our system analyzes users' mental states using an electroencephalogram and results of the Pittsburgh sleep quality index and Brunel mood scale. According to mental states, the system plays sleep induction sound among five auditory stimulation: white noise, repetitive beep sounds, rainy sound, binaural beat, and sham sound. Finally, the sleep-inducing system classified the sleep stage of participants with 94.7 percent and stopped auditory stimulation if participants showed non-rapid eye movement sleep. Our system makes 18 participants fall asleep among 20 participants.




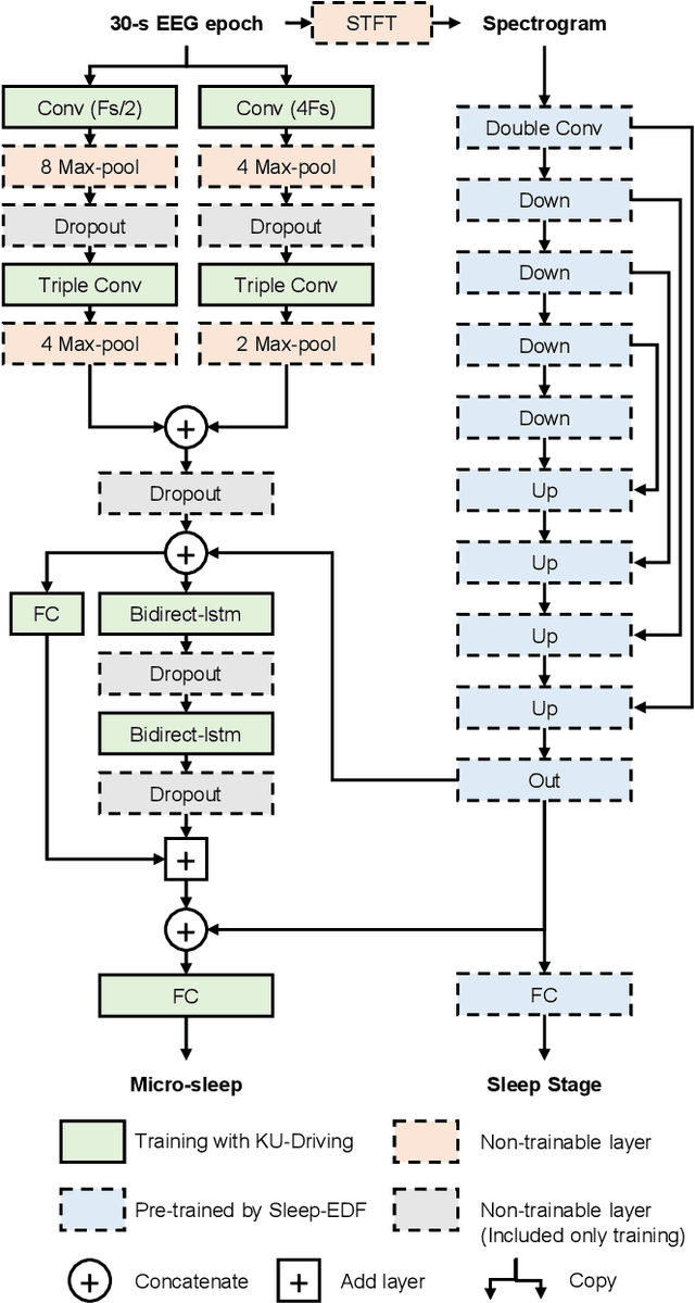
Abstract:A micro-sleep is a short sleep that lasts from 1 to 30 secs. Its detection during driving is crucial to prevent accidents that could claim a lot of people's lives. Electroencephalogram (EEG) is suitable to detect micro-sleep because EEG was associated with consciousness and sleep. Deep learning showed great performance in recognizing brain states, but sufficient data should be needed. However, collecting micro-sleep data during driving is inefficient and has a high risk of obtaining poor data quality due to noisy driving situations. Night-sleep data at home is easier to collect than micro-sleep data during driving. Therefore, we proposed a deep learning approach using night-sleep EEG to improve the performance of micro-sleep detection. We pre-trained the U-Net to classify the 5-class sleep stages using night-sleep EEG and used the sleep stages estimated by the U-Net to detect micro-sleep during driving. This improved micro-sleep detection performance by about 30\% compared to the traditional approach. Our approach was based on the hypothesis that micro-sleep corresponds to the early stage of non-rapid eye movement (NREM) sleep. We analyzed EEG distribution during night-sleep and micro-sleep and found that micro-sleep has a similar distribution to NREM sleep. Our results provide the possibility of similarity between micro-sleep and the early stage of NREM sleep and help prevent micro-sleep during driving.