Abstract:Personalized text-to-image generation aims to seamlessly integrate specific identities into textual descriptions. However, existing training-free methods often rely on rigid visual feature injection, creating a conflict between identity fidelity and textual adaptability. To address this, we propose FlexID, a novel training-free framework utilizing intent-aware modulation. FlexID orthogonally decouples identity into two dimensions: a Semantic Identity Projector (SIP) that injects high-level priors into the language space, and a Visual Feature Anchor (VFA) that ensures structural fidelity within the latent space. Crucially, we introduce a Context-Aware Adaptive Gating (CAG) mechanism that dynamically modulates the weights of these streams based on editing intent and diffusion timesteps. By automatically relaxing rigid visual constraints when strong editing intent is detected, CAG achieves synergy between identity preservation and semantic variation. Extensive experiments on IBench demonstrate that FlexID achieves a state-of-the-art balance between identity consistency and text adherence, offering an efficient solution for complex narrative generation.
Abstract:Recent tuning-free identity customization methods achieve high facial fidelity but often overlook visual context, such as lighting, skin texture, and environmental tone. This limitation leads to ``Semantic-Visual Dissonance,'' where accurate facial geometry clashes with the input's unique atmosphere, causing an unnatural ``sticker-like'' effect. We propose **DVI (Disentangled Visual-Identity)**, a zero-shot framework that orthogonally disentangles identity into fine-grained semantic and coarse-grained visual streams. Unlike methods relying solely on semantic vectors, DVI exploits the inherent statistical properties of the VAE latent space, utilizing mean and variance as lightweight descriptors for global visual atmosphere. We introduce a **Parameter-Free Feature Modulation** mechanism that adaptively modulates semantic embeddings with these visual statistics, effectively injecting the reference's ``visual soul'' without training. Furthermore, a **Dynamic Temporal Granularity Scheduler** aligns with the diffusion process, prioritizing visual atmosphere in early denoising stages while refining semantic details later. Extensive experiments demonstrate that DVI significantly enhances visual consistency and atmospheric fidelity without parameter fine-tuning, maintaining robust identity preservation and outperforming state-of-the-art methods in IBench evaluations.
Abstract:Deep neural networks face several challenges in hyperspectral image classification, including high-dimensional data, sparse distribution of ground objects, and spectral redundancy, which often lead to classification overfitting and limited generalization capability. To more effectively extract and fuse spatial context with fine spectral information in hyperspectral image (HSI) classification, this paper proposes a novel network architecture called STNet. The core advantage of STNet stems from the dual innovative design of its Spatial-Spectral Transformer module: first, the fundamental explicit decoupling of spatial and spectral attention ensures targeted capture of key information in HSI; second, two functionally distinct gating mechanisms perform intelligent regulation at both the fusion level of attention flows (adaptive attention fusion gating) and the internal level of feature transformation (GFFN). This characteristic demonstrates superior feature extraction and fusion capabilities compared to traditional convolutional neural networks, while reducing overfitting risks in small-sample and high-noise scenarios. STNet enhances model representation capability without increasing network depth or width. The proposed method demonstrates superior performance on IN, UP, and KSC datasets, outperforming mainstream hyperspectral image classification approaches.




Abstract:Deep neural networks face several challenges in hyperspectral image classification, including high-dimensional data, sparse distribution of ground objects, and spectral redundancy, which often lead to classification overfitting and limited generalization capability. To more efficiently adapt to ground object distributions while extracting image features without introducing excessive parameters and skipping redundant information, this paper proposes KANet based on an improved 3D-DenseNet model, consisting of 3D KAN Conv and an adaptive grid update mechanism. By introducing learnable univariate B-spline functions on network edges, specifically by flattening three-dimensional neighborhoods into vectors and applying B-spline-parameterized nonlinear activation functions to replace the fixed linear weights of traditional 3D convolutional kernels, we precisely capture complex spectral-spatial nonlinear relationships in hyperspectral data. Simultaneously, through a dynamic grid adjustment mechanism, we adaptively update the grid point positions of B-splines based on the statistical characteristics of input data, optimizing the resolution of spline functions to match the non-uniform distribution of spectral features, significantly improving the model's accuracy in high-dimensional data modeling and parameter efficiency, effectively alleviating the curse of dimensionality. This characteristic demonstrates superior neural scaling laws compared to traditional convolutional neural networks and reduces overfitting risks in small-sample and high-noise scenarios. KANet enhances model representation capability through a 3D dynamic expert convolution system without increasing network depth or width. The proposed method demonstrates superior performance on IN, UP, and KSC datasets, outperforming mainstream hyperspectral image classification approaches.
Abstract:Deep neural networks face several challenges in hyperspectral image classification, including high-dimensional data, sparse distribution of ground objects, and spectral redundancy, which often lead to classification overfitting and limited generalization capability. To more efficiently adapt to ground object distributions while extracting image features without introducing excessive parameters and skipping redundant information, this paper proposes EKGNet based on an improved 3D-DenseNet model, consisting of a context-aware mapping network and a dynamic kernel generation module. The context-aware mapping module translates global contextual information of hyperspectral inputs into instructions for combining base convolutional kernels, while the dynamic kernels are composed of K groups of base convolutions, analogous to K different types of experts specializing in fundamental patterns across various dimensions. The mapping module and dynamic kernel generation mechanism form a tightly coupled system - the former generates meaningful combination weights based on inputs, while the latter constructs an adaptive expert convolution system using these weights. This dynamic approach enables the model to focus more flexibly on key spatial structures when processing different regions, rather than relying on the fixed receptive field of a single static convolutional kernel. EKGNet enhances model representation capability through a 3D dynamic expert convolution system without increasing network depth or width. The proposed method demonstrates superior performance on IN, UP, and KSC datasets, outperforming mainstream hyperspectral image classification approaches.
Abstract:Deep neural networks face numerous challenges in hyperspectral image classification, including high-dimensional data, sparse ground object distributions, and spectral redundancy, which often lead to classification overfitting and limited generalization capability. To better adapt to ground object distributions while expanding receptive fields without introducing excessive parameters and skipping redundant information, this paper proposes WCNet, an improved 3D-DenseNet model integrated with wavelet transforms. We introduce wavelet transforms to effectively extend convolutional receptive fields and guide CNNs to better respond to low frequencies through cascading, termed wavelet convolution. Each convolution focuses on different frequency bands of the input signal with gradually increasing effective ranges. This process enables greater emphasis on low-frequency components while adding only a small number of trainable parameters. This dynamic approach allows the model to flexibly focus on critical spatial structures when processing different regions, rather than relying on fixed receptive fields of single static kernels. The Wavelet Conv module enhances model representation capability by expanding receptive fields through 3D wavelet transforms without increasing network depth or width. Experimental results demonstrate superior performance on the IN, UP, and KSC datasets, outperforming mainstream hyperspectral image classification methods.




Abstract:Deep neural networks face several challenges in hyperspectral image classification, including complex and sparse ground object distributions, small clustered structures, and elongated multi-branch features that often lead to missing detections. To better adapt to ground object distributions and achieve adaptive dynamic feature responses while skipping redundant information, this paper proposes a Spatial-Geometry Enhanced 3D Dynamic Snake Network (SG-DSCNet) based on an improved 3D-DenseNet model. The network employs Dynamic Snake Convolution (DSCConv), which introduces deformable offsets to enhance kernel flexibility through constrained self-learning, thereby improving regional perception of ground objects. Additionally, we propose a multi-view feature fusion strategy that generates multiple morphological kernel templates from DSCConv to observe target structures from different perspectives and achieve efficient feature fusion through summarizing key characteristics. This dynamic approach enables the model to focus more flexibly on critical spatial structures when processing different regions, rather than relying on fixed receptive fields of single static kernels. The DSC module enhances model representation capability through dynamic kernel aggregation without increasing network depth or width. Experimental results demonstrate superior performance on the IN, UP, and KSC datasets, outperforming mainstream hyperspectral classification methods.




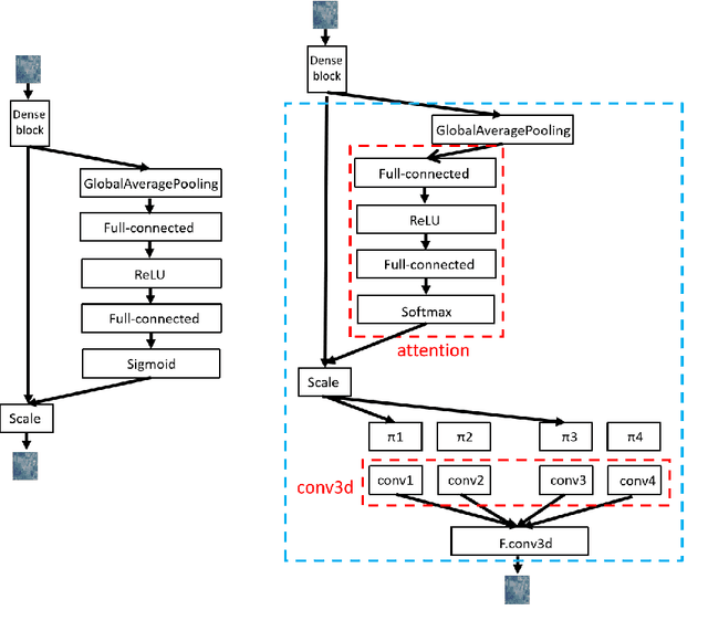
Abstract:Deep neural networks face several challenges in hyperspectral image classification, including insufficient utilization of joint spatial-spectral information, gradient vanishing with increasing depth, and overfitting. To enhance feature extraction efficiency while skipping redundant information, this paper proposes a dynamic attention convolution design based on an improved 3D-DenseNet model. The design employs multiple parallel convolutional kernels instead of a single kernel and assigns dynamic attention weights to these parallel convolutions. This dynamic attention mechanism achieves adaptive feature response based on spatial characteristics in the spatial dimension of hyperspectral images, focusing more on key spatial structures. In the spectral dimension, it enables dynamic discrimination of different bands, alleviating information redundancy and computational complexity caused by high spectral dimensionality. The DAC module enhances model representation capability by attention-based aggregation of multiple convolutional kernels without increasing network depth or width. The proposed method demonstrates superior performance in both inference speed and accuracy, outperforming mainstream hyperspectral image classification methods on the IN, UP, and KSC datasets.
Abstract:We propose EditID, a training-free approach based on the DiT architecture, which achieves highly editable customized IDs for text to image generation. Existing text-to-image models for customized IDs typically focus more on ID consistency while neglecting editability. It is challenging to alter facial orientation, character attributes, and other features through prompts. EditID addresses this by deconstructing the text-to-image model for customized IDs into an image generation branch and a character feature branch. The character feature branch is further decoupled into three modules: feature extraction, feature fusion, and feature integration. By introducing a combination of mapping features and shift features, along with controlling the intensity of ID feature integration, EditID achieves semantic compression of local features across network depths, forming an editable feature space. This enables the successful generation of high-quality images with editable IDs while maintaining ID consistency, achieving excellent results in the IBench evaluation, which is an editability evaluation framework for the field of customized ID text-to-image generation that quantitatively demonstrates the superior performance of EditID. EditID is the first text-to-image solution to propose customizable ID editability on the DiT architecture, meeting the demands of long prompts and high quality image generation.
Abstract:Controllable image generation has always been one of the core demands in image generation, aiming to create images that are both creative and logical while satisfying additional specified conditions. In the post-AIGC era, controllable generation relies on diffusion models and is accomplished by maintaining certain components or introducing inference interferences. This paper addresses key challenges in controllable generation: 1. mismatched object attributes during generation and poor prompt-following effects; 2. inadequate completion of controllable layouts. We propose a train-free method based on attention loss backward, cleverly controlling the cross attention map. By utilizing external conditions such as prompts that can reasonably map onto the attention map, we can control image generation without any training or fine-tuning. This method addresses issues like attribute mismatch and poor prompt-following while introducing explicit layout constraints for controllable image generation. Our approach has achieved excellent practical applications in production, and we hope it can serve as an inspiring technical report in this field.