Chalmers | University of Gothenburg, Sweden




Abstract:Effectively specifying and implementing robotic missions pose a set of challenges to software engineering for robotic systems, since they require formalizing and executing a robot's high-level tasks while considering various application scenarios and conditions, also known as contexts, in real-world operational environments. Writing correct mission specifications that explicitly account for multiple contexts can be a tedious and error-prone task. Moreover, as the number of context, hence the specification, becomes more complex, generating a correct-by-construction implementation, e.g., by using synthesis methods, can become intractable. A viable approach to address these issues is to decompose the mission specification into smaller sub-missions, with each sub-mission corresponding to a specific context. However, such a compositional approach would still pose challenges in ensuring the overall mission correctness. In this paper, we propose a new, compositional framework for the specification and implementation of contextual robotic missions using assume-guarantee contracts. The mission specification is captured in a hierarchical and modular way and each sub-mission is synthesized as a robot controller. We address the problem of dynamically switching between sub-mission controllers while ensuring correctness under certain conditions.




Abstract:Our goal is to use formal methods to analyse normative documents written in English, such as privacy policies and service-level agreements. This requires the combination of a number of different elements, including information extraction from natural language, formal languages for model representation, and an interface for property specification and verification. We have worked on a collection of components for this task: a natural language extraction tool, a suitable formalism for representing such documents, an interface for building models in this formalism, and methods for answering queries asked of a given model. In this work, each of these concerns is brought together in a web-based tool, providing a single interface for analysing normative texts in English. Through the use of a running example, we describe each component and demonstrate the workflow established by our tool.


Abstract:We are concerned with the analysis of normative texts - documents based on the deontic notions of obligation, permission, and prohibition. Our goal is to make queries about these notions and verify that a text satisfies certain properties concerning causality of actions and timing constraints. This requires taking the original text and building a representation (model) of it in a formal language, in our case the C-O Diagram formalism. We present an experimental, semi-automatic aid that helps to bridge the gap between a normative text in natural language and its C-O Diagram representation. Our approach consists of using dependency structures obtained from the state-of-the-art Stanford Parser, and applying our own rules and heuristics in order to extract the relevant components. The result is a tabular data structure where each sentence is split into suitable fields, which can then be converted into a C-O Diagram. The process is not fully automatic however, and some post-editing is generally required of the user. We apply our tool and perform experiments on documents from different domains, and report an initial evaluation of the accuracy and feasibility of our approach.




Abstract:We present a first step towards a framework for defining and manipulating normative documents or contracts described as Contract-Oriented (C-O) Diagrams. These diagrams provide a visual representation for such texts, giving the possibility to express a signatory's obligations, permissions and prohibitions, with or without timing constraints, as well as the penalties resulting from the non-fulfilment of a contract. This work presents a CNL for verbalising C-O Diagrams, a web-based tool allowing editing in this CNL, and another for visualising and manipulating the diagrams interactively. We then show how these proof-of-concept tools can be used by applying them to a small example.


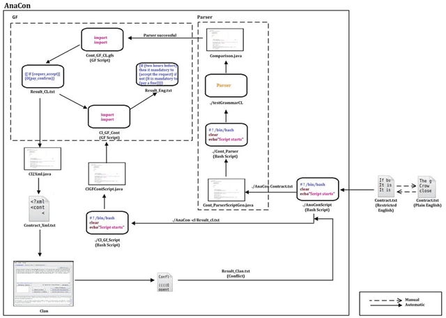
Abstract:In this paper we present a framework to analyze conflicts of contracts written in structured English. A contract that has manually been rewritten in a structured English is automatically translated into a formal language using the Grammatical Framework (GF). In particular we use the contract language CL as a target formal language for this translation. In our framework CL specifications could then be input into the tool CLAN to detect the presence of conflicts (whether there are contradictory obligations, permissions, and prohibitions. We also use GF to get a version in (restricted) English of CL formulae. We discuss the implementation of such a framework.