



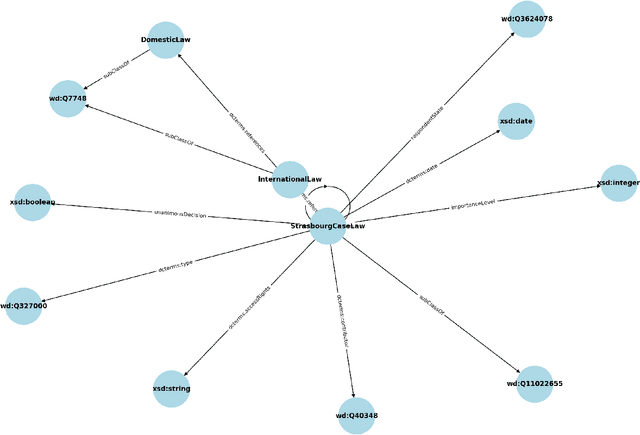
Abstract:Legal decision-making process requires the availability of comprehensive and detailed legislative background knowledge and up-to-date information on legal cases and related sentences/decisions. Legal Knowledge Graphs (KGs) would be a valuable tool to facilitate access to legal information, to be queried and exploited for the purpose, and to enable advanced reasoning and machine learning applications. Indeed, legal KGs may act as knowledge intensive component to be used by pre-dictive machine learning solutions supporting the decision process of the legal expert. Nevertheless, a few KGs can be found in the legal domain. To fill this gap, we developed a legal KG targeting legal cases of violence against women, along with clear adopted methodologies. Specifically, the paper introduces two complementary approaches for automated legal KG construction; a systematic bottom-up approach, customized for the legal domain, and a new solution leveraging Large Language Models. Starting from legal sentences publicly available from the European Court of Justice, the solutions integrate structured data extraction, ontology development, and semantic enrichment to produce KGs tailored for legal cases involving violence against women. After analyzing and comparing the results of the two approaches, the developed KGs are validated via suitable competency questions. The obtained KG may be impactful for multiple purposes: can improve the accessibility to legal information both to humans and machine, can enable complex queries and may constitute an important knowledge component to be possibly exploited by machine learning tools tailored for predictive justice.


Abstract:This survey investigates the synergistic relationship between Large Language Models (LLMs) and Knowledge Graphs (KGs), which is crucial for advancing AI's capabilities in understanding, reasoning, and language processing. It aims to address gaps in current research by exploring areas such as KG Question Answering, ontology generation, KG validation, and the enhancement of KG accuracy and consistency through LLMs. The paper further examines the roles of LLMs in generating descriptive texts and natural language queries for KGs. Through a structured analysis that includes categorizing LLM-KG interactions, examining methodologies, and investigating collaborative uses and potential biases, this study seeks to provide new insights into the combined potential of LLMs and KGs. It highlights the importance of their interaction for improving AI applications and outlines future research directions.