



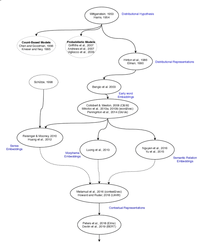
Abstract:Understanding human language has been a sub-challenge on the way of intelligent machines. The study of meaning in natural language processing (NLP) relies on the distributional hypothesis where language elements get meaning from the words that co-occur within contexts. The revolutionary idea of distributed representation for a concept is close to the working of a human mind in that the meaning of a word is spread across several neurons, and a loss of activation will only slightly affect the memory retrieval process. Neural word embeddings transformed the whole field of NLP by introducing substantial improvements in all NLP tasks. In this survey, we provide a comprehensive literature review on neural word embeddings. We give theoretical foundations and describe existing work by an interplay between word embeddings and language modelling. We provide broad coverage on neural word embeddings, including early word embeddings, embeddings targeting specific semantic relations, sense embeddings, morpheme embeddings, and finally, contextual representations. Finally, we describe benchmark datasets in word embeddings' performance evaluation and downstream tasks along with the performance results of/due to word embeddings.




Abstract:Widespread and rapid dissemination of false news has made fact-checking an indispensable requirement. Given its time-consuming and labor-intensive nature, the task calls for an automated support to meet the demand. In this paper, we propose to leverage commonsense knowledge for the tasks of false news classification and check-worthy claim detection. Arguing that commonsense knowledge is a factor in human believability, we fine-tune the BERT language model with a commonsense question answering task and the aforementioned tasks in a multi-task learning environment. For predicting fine-grained false news types, we compare the proposed fine-tuned model's performance with the false news classification models on a public dataset as well as a newly collected dataset. We compare the model's performance with the single-task BERT model and a state-of-the-art check-worthy claim detection tool to evaluate the check-worthy claim detection. Our experimental analysis demonstrates that commonsense knowledge can improve performance in both tasks.




Abstract:Author profiling is the characterization of an author through some key attributes such as gender, age, and language. In this paper, a RNN model with Attention (RNNwA) is proposed to predict the gender of a twitter user using their tweets. Both word level and tweet level attentions are utilized to learn 'where to look'. This model (https://github.com/Darg-Iztech/gender-prediction-from-tweets) is improved by concatenating LSA-reduced n-gram features with the learned neural representation of a user. Both models are tested on three languages: English, Spanish, Arabic. The improved version of the proposed model (RNNwA + n-gram) achieves state-of-the-art performance on English and has competitive results on Spanish and Arabic.