



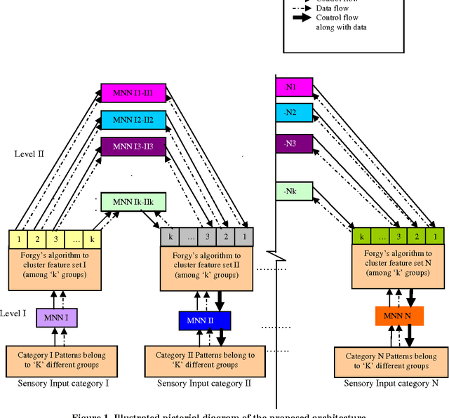
Abstract:In this paper, we prove a crucial theorem called Mirroring Theorem which affirms that given a collection of samples with enough information in it such that it can be classified into classes and subclasses then (i) There exists a mapping which classifies and subclassifies these samples (ii) There exists a hierarchical classifier which can be constructed by using Mirroring Neural Networks (MNNs) in combination with a clustering algorithm that can approximate this mapping. Thus, the proof of the Mirroring theorem provides a theoretical basis for the existence and a practical feasibility of constructing hierarchical classifiers, given the maps. Our proposed Mirroring Theorem can also be considered as an extension to Kolmogrovs theorem in providing a realistic solution for unsupervised classification. The techniques we develop, are general in nature and have led to the construction of learning machines which are (i) tree like in structure, (ii) modular (iii) with each module running on a common algorithm (tandem algorithm) and (iv) selfsupervised. We have actually built the architecture, developed the tandem algorithm of such a hierarchical classifier and demonstrated it on an example problem.



Abstract:In this paper, we present a new kind of learning implementation to recognize the patterns using the concept of Mirroring Neural Network (MNN) which can extract information from distinct sensory input patterns and perform pattern recognition tasks. It is also capable of being used as an advanced associative memory wherein image data is associated with voice inputs in an unsupervised manner. Since the architecture is hierarchical and modular it has the potential of being used to devise learning engines of ever increasing complexity.




Abstract:In this paper, we present a Mirroring Neural Network architecture to perform non-linear dimensionality reduction and Object Recognition using a reduced lowdimensional characteristic vector. In addition to dimensionality reduction, the network also reconstructs (mirrors) the original high-dimensional input vector from the reduced low-dimensional data. The Mirroring Neural Network architecture has more number of processing elements (adalines) in the outer layers and the least number of elements in the central layer to form a converging-diverging shape in its configuration. Since this network is able to reconstruct the original image from the output of the innermost layer (which contains all the information about the input pattern), these outputs can be used as object signature to classify patterns. The network is trained to minimize the discrepancy between actual output and the input by back propagating the mean squared error from the output layer to the input layer. After successfully training the network, it can reduce the dimension of input vectors and mirror the patterns fed to it. The Mirroring Neural Network architecture gave very good results on various test patterns.


Abstract:This paper proposes an unsupervised learning technique by using Multi-layer Mirroring Neural Network and Forgy's clustering algorithm. Multi-layer Mirroring Neural Network is a neural network that can be trained with generalized data inputs (different categories of image patterns) to perform non-linear dimensionality reduction and the resultant low-dimensional code is used for unsupervised pattern classification using Forgy's algorithm. By adapting the non-linear activation function (modified sigmoidal function) and initializing the weights and bias terms to small random values, mirroring of the input pattern is initiated. In training, the weights and bias terms are changed in such a way that the input presented is reproduced at the output by back propagating the error. The mirroring neural network is capable of reducing the input vector to a great degree (approximately 1/30th the original size) and also able to reconstruct the input pattern at the output layer from this reduced code units. The feature set (output of central hidden layer) extracted from this network is fed to Forgy's algorithm, which classify input data patterns into distinguishable classes. In the implementation of Forgy's algorithm, initial seed points are selected in such a way that they are distant enough to be perfectly grouped into different categories. Thus a new method of unsupervised learning is formulated and demonstrated in this paper. This method gave impressive results when applied to classification of different image patterns.