



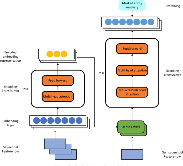
Abstract:Tasks critical to enterprise profitability, such as customer churn prediction, fraudulent account detection or customer lifetime value estimation, are often tackled by models trained on features engineered from customer data in tabular format. Application-specific feature engineering adds development, operationalization and maintenance costs over time. Recent advances in representation learning present an opportunity to simplify and generalize feature engineering across applications. When applying these advancements to tabular data researchers deal with data heterogeneity, variations in customer engagement history or the sheer volume of enterprise datasets. In this paper, we propose a novel approach to encode tabular data containing customer transactions, purchase history and other interactions into a generic representation of a customer's association with the business. We then evaluate these embeddings as features to train multiple models spanning a variety of applications. CASPR, Customer Activity Sequence-based Prediction and Representation, applies Transformer architecture to encode activity sequences to improve model performance and avoid bespoke feature engineering across applications. Our experiments at scale validate CASPR for both small and large enterprise applications.




Abstract:The predictability of social media popularity is a topic of much scientific interest and significant practical importance. We present a new strong baseline for popularity prediction on Instagram, which is both robust and efficient to compute. The approach expands previous work by a comprehensive ablation study of the predictive power of multiple representations of the visual modality and by detailed use of explainability tools. We use transfer learning to extract visual semantics as concepts, scenes, and objects, which allows us to interpret and explain the trained model and predictions. The study is based in one million posts extracted from Instagram. We approach the problem of popularity prediction as a ranking problem, where we predict the log-normalised number of likes. Through our ablation study design, we can suggest models that outperform a previous state-of-the-art black-box method for multi-modal popularity prediction on Instagram.