Abstract:This paper introduces an unobtrusive in-situ measurement method to detect user behavior changes during arbitrary exposures in XR systems. Here, such behavior changes are typically associated with the Proteus effect or bodily affordances elicited by different avatars that the users embody in XR. We present a biometric user model based on deep metric similarity learning, which uses high-dimensional embeddings as reference vectors to identify behavior changes of individual users. We evaluate our model against two alternative approaches: a (non-learned) motion analysis based on central tendencies of movement patterns and subjective post-exposure embodiment questionnaires frequently used in various XR exposures. In a within-subject study, participants performed a fruit collection task while embodying avatars of different body heights (short, actual-height, and tall). Subjective assessments confirmed the effective manipulation of perceived body schema, while the (non-learned) objective analyses of head and hand movements revealed significant differences across conditions. Our similarity learning model trained on the motion data successfully identified the elicited behavior change for various query and reference data pairings of the avatar conditions. The approach has several advantages in comparison to existing methods: 1) In-situ measurement without additional user input, 2) generalizable and scalable motion analysis for various use cases, 3) user-specific analysis on the individual level, and 4) with a trained model, users can be added and evaluated in real time to study how avatar changes affect behavior.




Abstract:Analyzing, understanding, and describing human behavior is advantageous in different settings, such as web browsing or traffic navigation. Understanding human behavior naturally helps to improve and optimize the underlying infrastructure or user interfaces. Typically, human navigation is represented by sequences of transitions between states. Previous work suggests to use hypotheses, representing different intuitions about the navigation to analyze these transitions. To mathematically grasp this setting, first-order Markov chains are used to capture the behavior, consequently allowing to apply different kinds of graph comparisons, but comes with the inherent drawback of losing information about higher-order dependencies within the sequences. To this end, we propose to analyze entire sequences using autoregressive language models, as they are traditionally used to model higher-order dependencies in sequences. We show that our approach can be easily adapted to model different settings introduced in previous work, namely HypTrails, MixedTrails and even SubTrails, while at the same time bringing unique advantages: 1. Modeling higher-order dependencies between state transitions, while 2. being able to identify short comings in proposed hypotheses, and 3. naturally introducing a unified approach to model all settings. To show the expressiveness of our approach, we evaluate our approach on different synthetic datasets and conclude with an exemplary analysis of a real-world dataset, examining the behavior of users who interact with voice assistants.



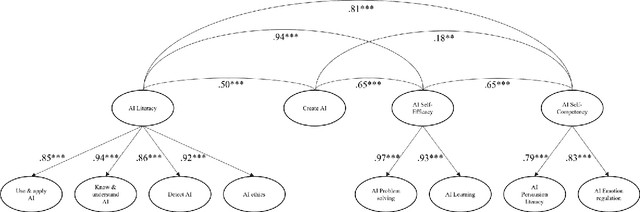
Abstract:The goal of the present paper is to develop and validate a questionnaire to assess AI literacy. In particular, the questionnaire should be deeply grounded in the existing literature on AI literacy, should be modular (i.e., including different facets that can be used independently of each other) to be flexibly applicable in professional life depending on the goals and use cases, and should meet psychological requirements and thus includes further psychological competencies in addition to the typical facets of AIL. We derived 60 items to represent different facets of AI Literacy according to Ng and colleagues conceptualisation of AI literacy and additional 12 items to represent psychological competencies such as problem solving, learning, and emotion regulation in regard to AI. For this purpose, data were collected online from 300 German-speaking adults. The items were tested for factorial structure in confirmatory factor analyses. The result is a measurement instrument that measures AI literacy with the facets Use & apply AI, Understand AI, Detect AI, and AI Ethics and the ability to Create AI as a separate construct, and AI Self-efficacy in learning and problem solving and AI Self-management. This study contributes to the research on AI literacy by providing a measurement instrument relying on profound competency models. In addition, higher-order psychological competencies are included that are particularly important in the context of pervasive change through AI systems.




Abstract:Artificial Intelligence (AI) covers a broad spectrum of computational problems and use cases. Many of those implicate profound and sometimes intricate questions of how humans interact or should interact with AIs. Moreover, many users or future users do have abstract ideas of what AI is, significantly depending on the specific embodiment of AI applications. Human-centered-design approaches would suggest evaluating the impact of different embodiments on human perception of and interaction with AI. An approach that is difficult to realize due to the sheer complexity of application fields and embodiments in reality. However, here XR opens new possibilities to research human-AI interactions. The article's contribution is twofold: First, it provides a theoretical treatment and model of human-AI interaction based on an XR-AI continuum as a framework for and a perspective of different approaches of XR-AI combinations. It motivates XR-AI combinations as a method to learn about the effects of prospective human-AI interfaces and shows why the combination of XR and AI fruitfully contributes to a valid and systematic investigation of human-AI interactions and interfaces. Second, the article provides two exemplary experiments investigating the aforementioned approach for two distinct AI-systems. The first experiment reveals an interesting gender effect in human-robot interaction, while the second experiment reveals an Eliza effect of a recommender system. Here the article introduces two paradigmatic implementations of the proposed XR testbed for human-AI interactions and interfaces and shows how a valid and systematic investigation can be conducted. In sum, the article opens new perspectives on how XR benefits human-centered AI design and development.