



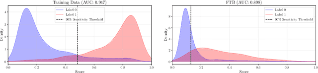
Abstract:Deploying digital pathology models across medical centers is challenging due to distribution shifts. Recent advances in domain generalization improve model transferability in terms of aggregated performance measured by the Area Under Curve (AUC). However, clinical regulations often require to control the transferability of other metrics, such as prescribed sensitivity levels. We introduce a novel approach to control the sensitivity of whole slide image (WSI) classification models, based on optimal transport and Multiple Instance Learning (MIL). Validated across multiple cohorts and tasks, our method enables robust sensitivity control with only a handful of calibration samples, providing a practical solution for reliable deployment of computational pathology systems.




Abstract:Despite the increasing demand for safer machine learning practices, the use of Uncertainty Quantification (UQ) methods in production remains limited. This limitation is exacerbated by the challenge of validating UQ methods in absence of UQ ground truth. In classification tasks, when only a usual set of test data is at hand, several authors suggested different metrics that can be computed from such test points while assessing the quality of quantified uncertainties. This paper investigates such metrics and proves that they are theoretically well-behaved and actually tied to some uncertainty ground truth which is easily interpretable in terms of model prediction trustworthiness ranking. Equipped with those new results, and given the applicability of those metrics in the usual supervised paradigm, we argue that our contributions will help promoting a broader use of UQ in deep learning.




Abstract:We consider a cross-silo federated learning (FL) setting where a machine learning model with a fully connected first layer is trained between different clients and a central server using FedAvg, and where the aggregation step can be performed with secure aggregation (SA). We present SRATTA an attack relying only on aggregated models which, under realistic assumptions, (i) recovers data samples from the different clients, and (ii) groups data samples coming from the same client together. While sample recovery has already been explored in an FL setting, the ability to group samples per client, despite the use of SA, is novel. This poses a significant unforeseen security threat to FL and effectively breaks SA. We show that SRATTA is both theoretically grounded and can be used in practice on realistic models and datasets. We also propose counter-measures, and claim that clients should play an active role to guarantee their privacy during training.

Abstract:Temperature dependence of the neutron-nucleus interaction is known as the Doppler broadening of the cross-sections. This is a well-known effect due to the thermal motion of the target nuclei that occurs in the neutron-nucleus interaction. The fast computation of such effects is crucial for any nuclear application. Mechanisms have been developed that allow determining the Doppler effects in the cross-section, most of them based on the numerical resolution of the equation known as Solbrig's kernel, which is a cross-section Doppler broadening formalism derived from a free gas atoms distribution hypothesis. This paper explores a novel non-linear approach based on deep learning techniques. Deep neural networks are trained on synthetic and experimental data, serving as an alternative to the cross-section Doppler Broadening (DB). This paper explores the possibility of using physically informed neural networks, where the network is physically regularized to be the solution of a partial derivative equation, inferred from Solbrig's kernel. The learning process is demonstrated by using the fission, capture, and scattering cross sections for $^{235}U$ in the energy range from thermal to 2250 eV.