Abstract:Unsupervised anomaly detection (UAD) is a key ingredient of automated visual inspection in modern manufacturing. The reconstruction-based methods appeal because they have basic architectural design and they process data quickly but they produce oversmoothed results for high-frequency details. As a result, subtle defects are partially reconstructed rather than highlighted, which limits segmentation accuracy. We build on this line of work and introduce D3R-Net, a Dual-Domain Denoising Reconstruction framework that couples a self-supervised 'healing' task with frequency-aware regularization. During training, the network receives synthetically corrupted normal images and is asked to reconstruct the clean targets, which prevents trivial identity mapping and pushes the model to learn the manifold of defect-free textures. In addition to the spatial mean squared error, we employ a Fast Fourier Transform (FFT) magnitude loss that encourages consistency in the frequency domain. The implementation also allows an optional structural similarity (SSIM) term, which we study in an ablation. On the MVTec AD Hazelnut benchmark, D3R-Net with the FFT loss improves localization consistency over a spatial-only baseline: PRO AUC increases from 0.603 to 0.687, while image-level ROC AUC remains robust. Evaluated across fifteen MVTec categories, the FFT variant raises the average pixel ROC AUC from 0.733 to 0.751 and PRO AUC from 0.417 to 0.468 compared to the MSE-only baseline, at roughly 20 FPS on a single GPU. The network is trained from scratch and uses a lightweight convolutional autoencoder backbone, providing a practical alternative to heavy pre-trained feature embedding methods.




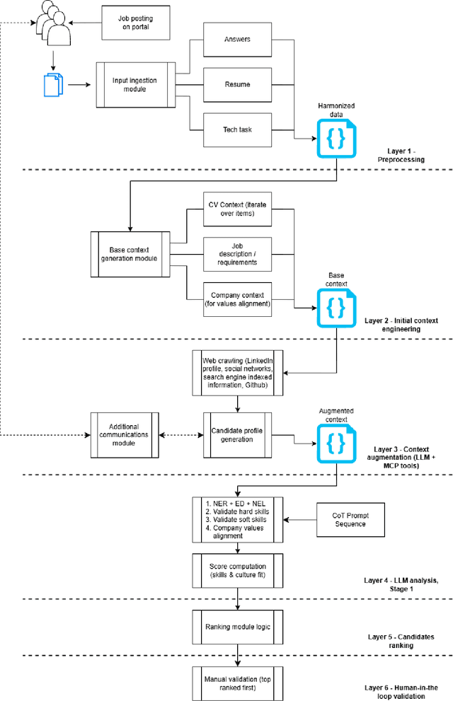
Abstract:Early-stage candidate validation is a major bottleneck in hiring, because recruiters must reconcile heterogeneous inputs (resumes, screening answers, code assignments, and limited public evidence). This paper presents an AI-driven, modular multi-agent hiring assistant that integrates (i) document and video preprocessing, (ii) structured candidate profile construction, (iii) public-data verification, (iv) technical/culture-fit scoring with explicit risk penalties, and (v) human-in-the-loop validation via an interactive interface. The pipeline is orchestrated by an LLM under strict constraints to reduce output variability and to generate traceable component-level rationales. Candidate ranking is computed by a configurable aggregation of technical fit, culture fit, and normalized risk penalties. The system is evaluated on 64 real applicants for a mid-level Python backend engineer role, using an experienced recruiter as the reference baseline and a second, less experienced recruiter for additional comparison. Alongside precision/recall, we propose an efficiency metric measuring expected time per qualified candidate. In this study, the system improves throughput and achieves 1.70 hours per qualified candidate versus 3.33 hours for the experienced recruiter, with substantially lower estimated screening cost, while preserving a human decision-maker as the final authority.