Abstract:Calculating an Air Quality Index (AQI) typically uses data streams from air quality sensors deployed at fixed locations and the calculation is a real time process. If one or a number of sensors are broken or offline, then the real time AQI value cannot be computed. Estimating AQI values for some point in the future is a predictive process and uses historical AQI values to train and build models. In this work we focus on gap filling in air quality data where the task is to predict the AQI at 1, 5 and 7 days into the future. The scenario is where one or a number of air, weather and traffic sensors are offline and explores prediction accuracy under such situations. The work is part of the MediaEval'2022 Urban Air: Urban Life and Air Pollution task submitted by the DCU-Insight-AQ team and uses multimodal and crossmodal data consisting of AQI, weather and CCTV traffic images for air pollution prediction.




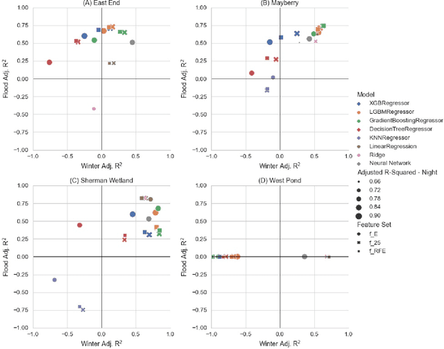
Abstract:A deeper understanding of the drivers of evapotranspiration and the modelling of its constituent parts (evaporation and transpiration) could be of significant importance to the monitoring and management of water resources globally over the coming decades. In this work, we developed a framework to identify the best performing machine learning algorithm from a candidate set, select optimal predictive features as well as ranking features in terms of their im- portance to predictive accuracy. Our experiments used 3 separate feature sets across 4 wetland sites as input into 8 candidate machine learning algorithms, providing 96 sets of experimental configurations. Given this high number of parameters, our results show strong evidence that there is no singularly optimal machine learning algorithm or feature set across all of the wetland sites studied despite their similarities. A key finding discovered when examining feature importance is that methane flux, a feature whose relationship with evapotranspiration is not generally examined, may contribute to further biophysical process understanding.