



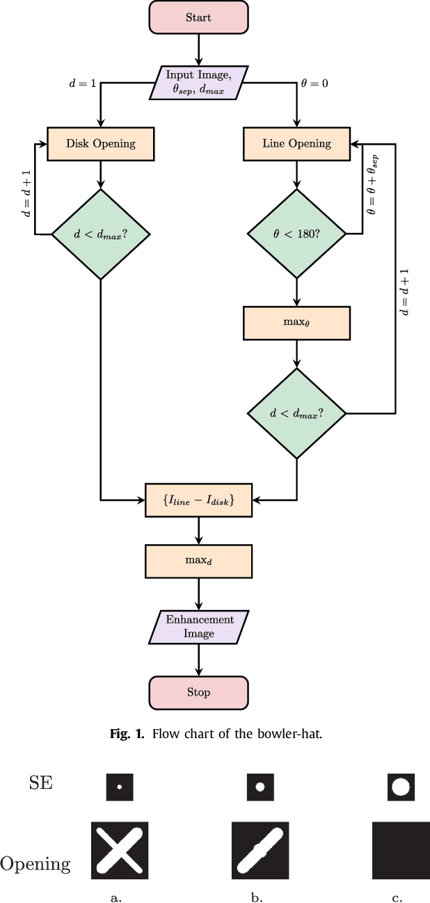
Abstract:Enhancement, followed by segmentation, quantification and modelling, of blood vessels in retinal images plays an essential role in computer-aid retinopathy diagnosis. In this paper, we introduce a new vessel enhancement method which is the bowler-hat transform based on mathematical morphology. The proposed method combines different structuring elements to detect innate features of vessel-like structures. We evaluate the proposed method qualitatively and quantitatively, and compare it with the existing, state-of-the-art methods using both synthetic and real datasets. Our results show that the proposed method achieves high-quality vessel-like structure enhancement in both synthetic examples and in clinically relevant retinal images, and is shown to be able to detect fine vessels while remaining robust at junctions.