



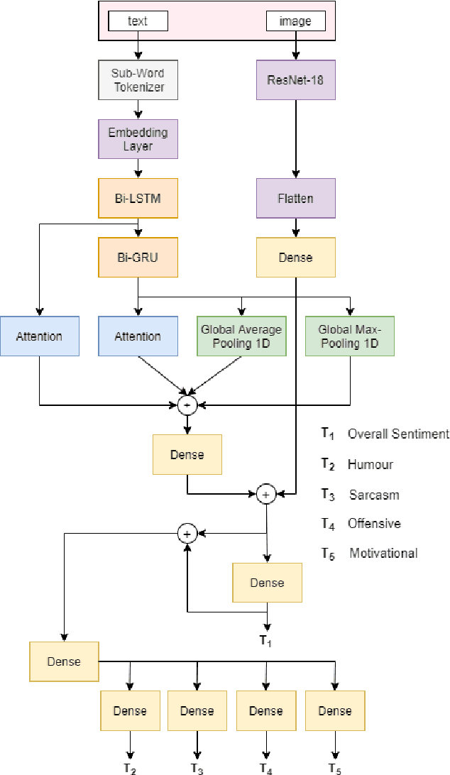
In this article, we describe the system that we used for the memotion analysis challenge, which is Task 8 of SemEval-2020. This challenge had three subtasks where affect based sentiment classification of the memes was required along with intensities. The system we proposed combines the three tasks into a single one by representing it as multi-label hierarchical classification problem.Here,Multi-Task learning or Joint learning Procedure is used to train our model.We have used dual channels to extract text and image based features from separate Deep Neural Network Backbone and aggregate them to create task specific features. These task specific aggregated feature vectors ware then passed on to smaller networks with dense layers, each one assigned for predicting one type of fine grain sentiment label. Our Proposed method show the superiority of this system in few tasks to other best models from the challenge.