



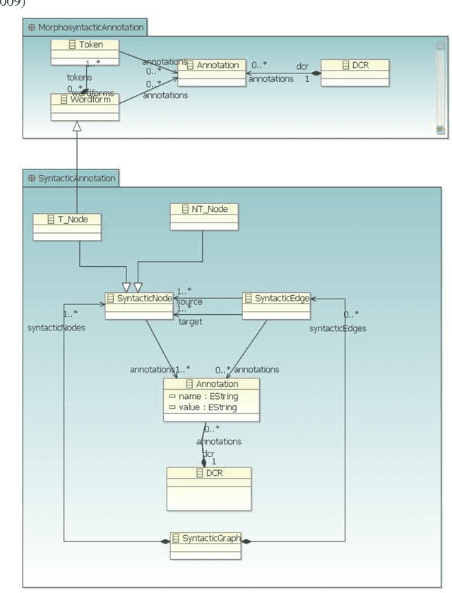
This paper introduces, an XML format developed to serialise the object model defined by the ISO Syntactic Annotation Framework SynAF. Based on widespread best practices we adapt a popular XML format for syntactic annotation, TigerXML, with additional features to support a variety of syntactic phenomena including constituent and dependency structures, binding, and different node types such as compounds or empty elements. We also define interfaces to other formats and standards including the Morpho-syntactic Annotation Framework MAF and the ISOCat Data Category Registry. Finally a case study of the German Treebank TueBa-D/Z is presented, showcasing the handling of constituent structures, topological fields and coreference annotation in tandem.