
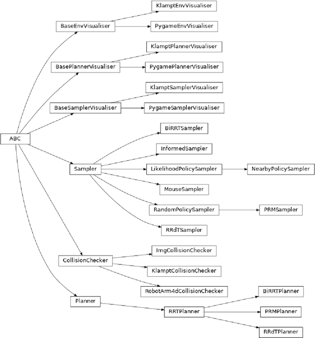
Sampling-based motion planners' testing environment (sbp-env) is a full feature framework to quickly test different sampling-based algorithms for motion planning. sbp-env focuses on the flexibility of tinkering with different aspects of the framework, and had divided the main planning components into two categories (i) samplers and (ii) planners. The focus of motion planning research had been mainly on (i) improving the sampling efficiency (with methods such as heuristic or learned distribution) and (ii) the algorithmic aspect of the planner using different routines to build a connected graph. Therefore, by separating the two components one can quickly swap out different components to test novel ideas.