



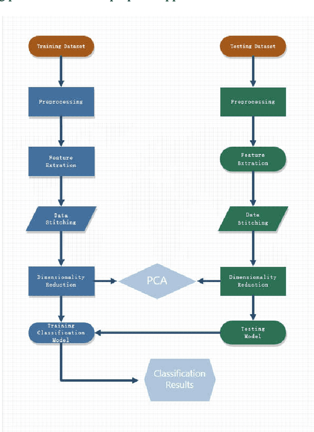
In the age of information explosion, image classification is the key technology of dealing with and organizing a large number of image data. Currently, the classical image classification algorithms are mostly based on RGB images or grayscale images, and fail to make good use of the depth information about objects or scenes. The depth information in the images has a strong complementary effect, which can enhance the classification accuracy significantly. In this paper, we propose an image classification technology using principal component analysis based on multi-view depth characters. In detail, firstly, the depth image of the original image is estimated; secondly, depth characters are extracted from the RGB views and the depth view separately, and then the reducing dimension operation through the PCA is implemented. Eventually, the SVM is applied to image classification. The experimental results show that the method has good performance.