



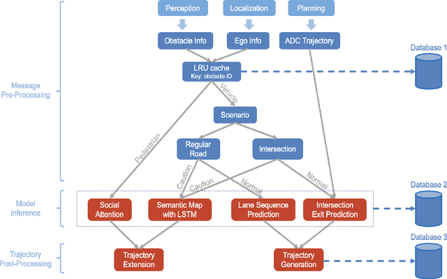
Autonomous Driving vehicles (ADV) are on road with large scales. For safe and efficient operations, ADVs must be able to predict the future states and iterative with road entities in complex, real-world driving scenarios. How to migrate a well-trained prediction model from one geo-fenced area to another is essential in scaling the ADV operation and is difficult most of the time since the terrains, traffic rules, entities distributions, driving/walking patterns would be largely different in different geo-fenced operation areas. In this paper, we introduce a highly automated learning-based prediction model pipeline, which has been deployed on Baidu Apollo self-driving platform, to support different prediction learning sub-modules' data annotation, feature extraction, model training/tuning and deployment. This pipeline is completely automatic without any human intervention and shows an up to 400\% efficiency increase in parameter tuning, when deployed at scale in different scenarios across nations.