



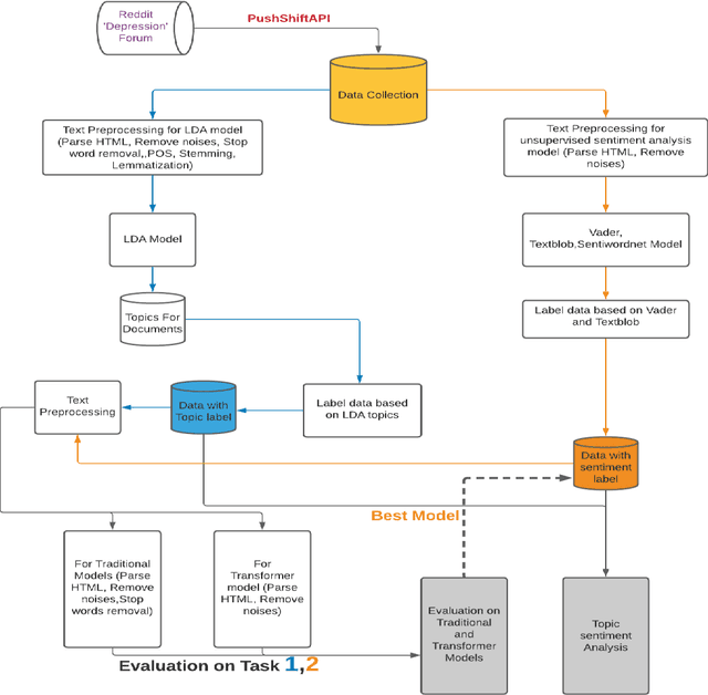
Reddit.com is a popular social media platform among young people. Reddit users share their stories to seek support from other users, especially during the Covid-19 pandemic. Messages posted on Reddit and their content have provided researchers with opportunity to analyze public concerns. In this study, we analyzed sentiments of COVID-related messages posted on r/Depression. Our study poses the following questions: a) What are the common topics that the Reddit users discuss? b) Can we use these topics to classify sentiments of the posts? c) What matters concern people more during the pandemic? Key Words: Sentiment Classification, Depression, COVID-19, Reddit, LDA, BERT