



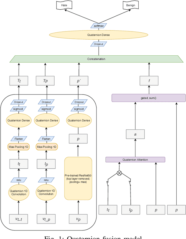
Hate speech, quite common in the age of social media, at times harmless but can also cause mental trauma to someone or even riots in communities. Image of a religious symbol with derogatory comment or video of a man abusing a particular community, all become hate speech with its every modality (such as text, image, and audio) contributing towards it. Models based on a particular modality of hate speech post on social media are not useful, rather, we need models like multi-modal fusion models that consider both image and text while classifying hate speech. Text-image fusion models are heavily parameterized, hence we propose a quaternion neural network-based model having additional fusion components for each pair of modalities. The model is tested on the MMHS150K twitter dataset for hate speech classification. The model shows an almost 75% reduction in parameters and also benefits us in terms of storage space and training time while being at par in terms of performance as compared to its real counterpart.