



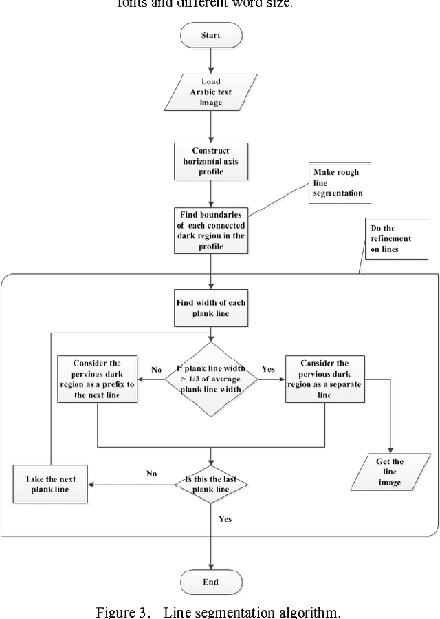
Arabic is one of the languages that present special challenges to Optical character recognition (OCR). The main challenge in Arabic is that it is mostly cursive. Therefore, a segmentation process must be carried out to determine where the character begins and where it ends. This step is essential for character recognition. This paper presents Arabic character segmentation algorithm. The proposed algorithm uses the projection-based approach concepts to separate lines, words, and characters. This is done using profile's amplitude filter and simple edge tool to find characters separations. Our algorithm shows promising performance when applied on different machine printed documents with different Arabic fonts.