



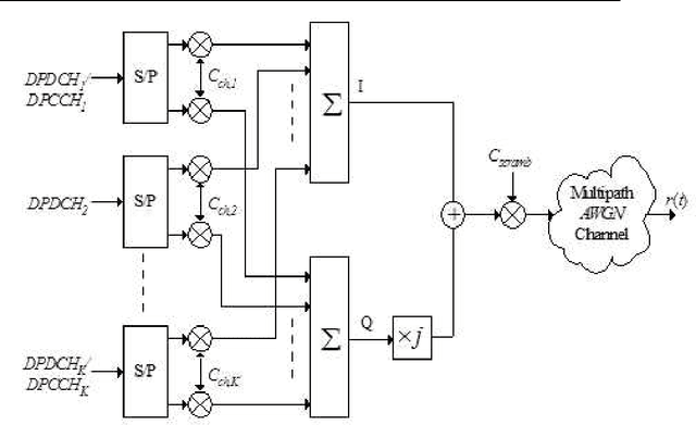
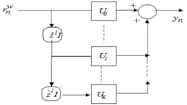
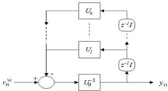
Abstract:Code Division Multiple Access (CDMA) is a channel access method, based on spread-spectrum technology, used by various radio technologies world-wide. In general, CDMA is used as an access method in many mobile standards such as CDMA2000 and WCDMA. We address the problem of blind multiuser equalization in the wideband CDMA system, in the noisy multipath propagation environment. Herein, we propose three new blind receiver schemes, which are based on state space structures and Independent Component Analysis (ICA). These blind state-space receivers (BSSR) do not require knowledge of the propagation parameters or spreading code sequences of the users they primarily exploit the natural assumption of statistical independence among the source signals. We also develop three semi blind adaptive detectors by incorporating the new adaptive methods into the standard RAKE receiver structure. Extensive comparative case study, based on Bit error rate (BER) performance of these methods, is carried out for different number of users, symbols per user, and signal to noise ratio (SNR) in comparison with conventional detectors, including the Blind Multiuser Detectors (BMUD) and Linear Minimum mean squared error (LMMSE). The results show that the proposed methods outperform the other detectors in estimating the symbol signals from the received mixed CDMA signals. Moreover, the new blind detectors mitigate the multi access interference (MAI) in CDMA.




Abstract:We propose a frequency domain method based on robust independent component analysis (RICA) to address the multichannel Blind Source Separation (BSS) problem of convolutive speech mixtures in highly reverberant environments. We impose regularization processes to tackle the ill-conditioning problem of the covariance matrix and to mitigate the performance degradation in the frequency domain. We apply an algorithm to separate the source signals in adverse conditions, i.e. high reverberation conditions when short observation signals are available. Furthermore, we study the impact of several parameters on the performance of separation, e.g. overlapping ratio and window type of the frequency domain method. We also compare different techniques to solve the frequency-domain permutation ambiguity. Through simulations and real world experiments, we verify the superiority of the presented convolutive algorithm among other BSS algorithms, including recursive regularized ICA (RR ICA), independent vector analysis (IVA).