Abstract:The goal of continual learning is to provide intelligent agents that are capable of learning continually a sequence of tasks using the knowledge obtained from previous tasks while performing well on prior tasks. However, a key challenge in this continual learning paradigm is catastrophic forgetting, namely adapting a model to new tasks often leads to severe performance degradation on prior tasks. Current memory-based approaches show their success in alleviating the catastrophic forgetting problem by replaying examples from past tasks when new tasks are learned. However, these methods are infeasible to transfer the structural knowledge from previous tasks i.e., similarities or dissimilarities between different instances. Furthermore, the learning bias between the current and prior tasks is also an urgent problem that should be solved. In this work, we propose a new method, named Online Continual Learning via the Knowledge Invariant and Spread-out Properties (OCLKISP), in which we constrain the evolution of the embedding features via Knowledge Invariant and Spread-out Properties (KISP). Thus, we can further transfer the inter-instance structural knowledge of previous tasks while alleviating the forgetting due to the learning bias. We empirically evaluate our proposed method on four popular benchmarks for continual learning: Split CIFAR 100, Split SVHN, Split CUB200 and Split Tiny-Image-Net. The experimental results show the efficacy of our proposed method compared to the state-of-the-art continual learning algorithms.




Abstract:Continual learning aims to rapidly and continually learn the current task from a sequence of tasks. Compared to other kinds of methods, the methods based on experience replay have shown great advantages to overcome catastrophic forgetting. One common limitation of this method is the data imbalance between the previous and current tasks, which would further aggravate forgetting. Moreover, how to effectively address the stability-plasticity dilemma in this setting is also an urgent problem to be solved. In this paper, we overcome these challenges by proposing a novel framework called Meta-learning update via Multi-scale Knowledge Distillation and Data Augmentation (MMKDDA). Specifically, we apply multiscale knowledge distillation to grasp the evolution of long-range and short-range spatial relationships at different feature levels to alleviate the problem of data imbalance. Besides, our method mixes the samples from the episodic memory and current task in the online continual training procedure, thus alleviating the side influence due to the change of probability distribution. Moreover, we optimize our model via the meta-learning update resorting to the number of tasks seen previously, which is helpful to keep a better balance between stability and plasticity. Finally, our experimental evaluation on four benchmark datasets shows the effectiveness of the proposed MMKDDA framework against other popular baselines, and ablation studies are also conducted to further analyze the role of each component in our framework.


Abstract:Continual learning aims to learn a sequence of tasks by leveraging the knowledge acquired in the past in an online-learning manner while being able to perform well on all previous tasks, this ability is crucial to the artificial intelligence (AI) system, hence continual learning is more suitable for most real-word and complex applicative scenarios compared to the traditional learning pattern. However, the current models usually learn a generic representation base on the class label on each task and an effective strategy is selected to avoid catastrophic forgetting. We postulate that selecting the related and useful parts only from the knowledge obtained to perform each task is more effective than utilizing the whole knowledge. Based on this fact, in this paper we propose a new framework, named Selecting Related Knowledge for Online Continual Learning (SRKOCL), which incorporates an additional efficient channel attention mechanism to pick the particular related knowledge for every task. Our model also combines experience replay and knowledge distillation to circumvent the catastrophic forgetting. Finally, extensive experiments are conducted on different benchmarks and the competitive experimental results demonstrate that our proposed SRKOCL is a promised approach against the state-of-the-art.
Abstract:Recent years have witnessed enormous progress of online learning. However, a major challenge on the road to artificial agents is concept drift, that is, the data probability distribution would change where the data instance arrives sequentially in a stream fashion, which would lead to catastrophic forgetting and degrade the performance of the model. In this paper, we proposed a new Bilevel Online Deep Learning (BODL) framework, which combine bilevel optimization strategy and online ensemble classifier. In BODL algorithm, we use an ensemble classifier, which use the output of different hidden layers in deep neural network to build multiple base classifiers, the important weights of the base classifiers are updated according to exponential gradient descent method in an online manner. Besides, we apply the similar constraint to overcome the convergence problem of online ensemble framework. Then an effective concept drift detection mechanism utilizing the error rate of classifier is designed to monitor the change of the data probability distribution. When the concept drift is detected, our BODL algorithm can adaptively update the model parameters via bilevel optimization and then circumvent the large drift and encourage positive transfer. Finally, the extensive experiments and ablation studies are conducted on various datasets and the competitive numerical results illustrate that our BODL algorithm is a promising approach.




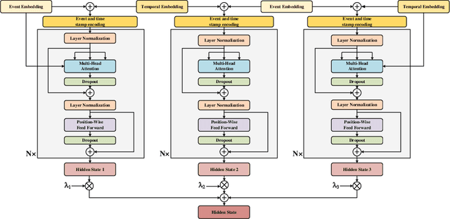
Abstract:Abstract. Most of the real world data we encounter are asynchronous event sequence, so the last decades have been characterized by the implementation of various point process into the field of social networks,electronic medical records and financial transactions. At the beginning, Hawkes process and its variants which can simulate simultaneously the self-triggering and mutual triggering patterns between different events in complex sequences in a clear and quantitative way are more popular.Later on, with the advances of neural network, neural Hawkes process has been proposed one after another, and gradually become a research hotspot. The proposal of the transformer Hawkes process (THP) has gained a huge performance improvement, so a new upsurge of the neural Hawkes process based on transformer is set off. However, THP does not make full use of the information of occurrence time and type of event in the asynchronous event sequence. It simply adds the encoding of event type conversion and the location encoding of time conversion to the source encoding. At the same time, the learner built from a single transformer will result in an inescapable learning bias. In order to mitigate these problems, we propose a tri-transformer Hawkes process (Tri-THP) model, in which the event and time information are added to the dot-product attention as auxiliary information to form a new multihead attention. The effectiveness of the Tri-THP is proved by a series of well-designed experiments on both real world and synthetic data.