



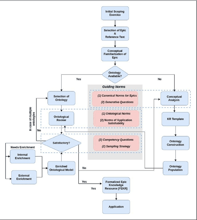
Abstract:Ontological knowledge modelling of epics, though being an established research arena backed by concrete multilingual and multicultural works, still suffer from two key shortcomings. Firstly, all epic ontological models developed till date have been designed following ad-hoc methodologies, most often, combining existing general purpose ontology development methodologies. Secondly, none of the ad-hoc methodologies consider the potential reuse of existing epic ontological models for enrichment, if available. The paper presents, as a unified solution to the above shortcomings, the design and development of GENOME - the first dedicated methodology for iterative ontological modelling of epics, potentially extensible to works in different research arenas of digital humanities in general. GENOME is grounded in transdisciplinary foundations of canonical norms for epics, knowledge modelling best practices, application satisfiability norms and cognitive generative questions. It is also the first methodology (in epic modelling but also in general) to be flexible enough to integrate, in practice, the options of knowledge modelling via reuse or from scratch. The feasibility of GENOME is validated via a first brief implementation of ontological modelling of the Indian epic - Mahabharata by reusing an existing ontology. The preliminary results are promising, with the GENOME-produced model being both ontologically thorough and performance-wise competent




Abstract:The major objective of this work is to study and report the existing ontology-driven models for narrative information. The paper aims to analyze these models across various domains. The goal of this work is to bring the relevant literature, and ontology models under one umbrella, and perform a parametric comparative study. A systematic literature review methodology was adopted for an extensive literature selection. A random stratified sampling technique was used to select the models from the literature. The findings explicate a comparative view of the narrative models across domains. The differences and similarities of knowledge representation across domains, in case of narrative information models based on ontology was identified. There are significantly fewer studies that reviewed the ontology-based narrative models. This work goes a step further by evaluating the ontologies using the parameters from narrative components. This paper will explore the basic concepts and top-level concepts in the models. Besides, this study provides a comprehensive study of the narrative theories in the context of ongoing research. The findings of this work demonstrate the similarities and differences among the elements of the ontology across domains. It also identifies the state of the art literature for ontology-based narrative information.