



Abstract:Point of Sale Materials(POSM) are the merchandising and decoration items that are used by companies to communicate product information and offers in retail stores. POSMs are part of companies' retail marketing strategy and are often applied as stylized window displays around retail shelves. In this work, we apply computer vision techniques to the task of verification of POSMs in supermarkets by telling if all desired components of window display are present in a shelf image. We use Convolutional Neural Network based unsupervised keypoint matching as a baseline to verify POSM components and propose a supervised Neural Network based method to enhance the accuracy of baseline by a large margin. We also show that the supervised pipeline is not restricted to the POSM material it is trained on and can generalize. We train and evaluate our model on a private dataset composed of retail shelf images.




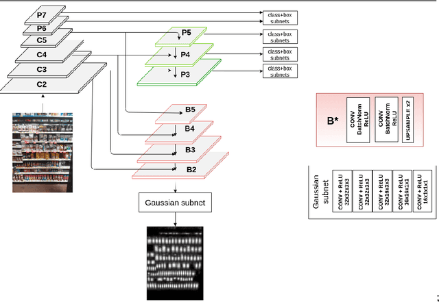
Abstract:Object detection is a famous branch of research in computer vision, many state of the art object detection algorithms have been introduced in the recent past, but how good are those object detectors when it comes to dense object detection? In this paper we review common and highly accurate object detection methods on the scenes where numerous similar looking objects are placed in close proximity with each other. We also show that, multi-task learning of gaussian maps along with classification and bounding box regression gives us a significant boost in accuracy over the baseline. We introduce Gaussian Layer and Gaussian Decoder in the existing RetinaNet network for better accuracy in dense scenes, with the same computational cost as the RetinaNet. We show the gain of 6\% and 5\% in mAP with respect to baseline RetinaNet. Our method also achieves the state of the art accuracy on the SKU110K \cite{sku110k} dataset.




Abstract:Object detection in densely packed scenes is a new area where standard object detectors fail to train well. Dense object detectors like RetinaNet trained on large and dense datasets show great performance. We train a standard object detector on a small, normally packed dataset with data augmentation techniques. This dataset is 265 times smaller than the standard dataset, in terms of number of annotations. This low data baseline achieves satisfactory results (mAP=0.56) at standard IoU of 0.5. We also create a varied benchmark for generic SKU product detection by providing full annotations for multiple public datasets. It can be accessed at https://github.com/ParallelDots/generic-sku-detection-benchmark. We hope that this benchmark helps in building robust detectors that perform reliably across different settings in the wild.



Abstract:Acute lymphoblastic leukemia (ALL) constitutes approximately 25% of the pediatric cancers. In general, the task of identifying immature leukemic blasts from normal cells under the microscope is challenging because morphologically the images of the two cells appear similar. In this paper, we propose a deep learning framework for classifying immature leukemic blasts and normal cells. The proposed model combines the Discrete Cosine Transform (DCT) domain features extracted via CNN with the Optical Density (OD) space features to build a robust classifier. Elaborate experiments have been conducted to validate the proposed LeukoNet classifier.


Abstract:We train a deep Convolutional Neural Network (CNN) from scratch for visual aesthetic analysis in images and discuss techniques we adopt to improve the accuracy. We avoid the prevalent best transfer learning approaches of using pretrained weights to perform the task and train a model from scratch to get accuracy of 78.7% on AVA2 Dataset close to the best models available (85.6%). We further show that accuracy increases to 81.48% on increasing the training set by incremental 10 percentile of entire AVA dataset showing our algorithm gets better with more data.




Abstract:Tuberculosis(TB) in India is the world's largest TB epidemic. TB leads to 480,000 deaths every year. Between the years 2006 and 2014, Indian economy lost US$340 Billion due to TB. This combined with the emergence of drug resistant bacteria in India makes the problem worse. The government of India has hence come up with a new strategy which requires a high-sensitivity microscopy based TB diagnosis mechanism. We propose a new Deep Neural Network based drug sensitive TB detection methodology with recall and precision of 83.78% and 67.55% respectively for bacillus detection. This method takes a microscopy image with proper zoom level as input and returns location of suspected TB germs as output. The high accuracy of our method gives it the potential to evolve into a high sensitivity system to diagnose TB when trained at scale.